Carbon dioxoide injection in aquifer
This example demonstrates a custom K-value compositional model for the injection of CO2 into a saline aquifer. The physical model for flow of CO2 is a realization of the description in 11th SPE Comparative Solutions Project. Simulation of CO2 can be challenging, and we load the HYPRE package to improve performance.
The model also has an option to run immiscible simulations with otherwise identical PVT behavior. This is often faster to run, but lacks the dissolution model present in the compositional version (i.e. no solubility of CO2 in brine, and no vaporization of water in the vapor phase).
use_immiscible = false
using Jutul, JutulDarcy
using HYPRE
using GLMakie
nx = 100
nz = 50
Darcy, bar, kg, meter, day, yr = si_units(:darcy, :bar, :kilogram, :meter, :day, :year)(9.86923266716013e-13, 100000.0, 1.0, 1.0, 86400.0, 3.1556952e7)Set up a 2D aquifer model
We set up a Cartesian mesh that is then transformed into an unstructured mesh. We can then modify the coordinates to create a domain with a undulating top surface. CO2 will flow along the top surface and the topography of the top surface has a large impact on where the CO2 migrates.
cart_dims = (nx, 1, nz)
physical_dims = (1000.0, 1.0, 50.0)
cart_mesh = CartesianMesh(cart_dims, physical_dims)
mesh = UnstructuredMesh(cart_mesh, z_is_depth = true)
points = mesh.node_points
for (i, pt) in enumerate(points)
x, y, z = pt
x_u = 2*π*x/1000.0
w = 0.2
dz = 0.05*x + 0.05*abs(x - 500.0)+ w*(30*sin(2.0*x_u) + 20*sin(5.0*x_u))
points[i] = pt + [0, 0, dz]
end;Find and plot cells intersected by a deviated injector well
We place a single injector well. This well was unfortunately not drilled completely straight, so we cannot directly use add_vertical_well based on logical indices. We instead define a matrix with three columns x, y, z that lie on the well trajectory and use utilities from Jutul to find the cells intersected by the trajectory.
import Jutul: find_enclosing_cells, plot_mesh_edges
trajectory = [
645.0 0.5 75; # First point
660.0 0.5 85; # Second point
710.0 0.5 100.0 # Third point
]
wc = find_enclosing_cells(mesh, trajectory)
fig, ax, plt = plot_mesh_edges(mesh)
plot_mesh!(ax, mesh, cells = wc, transparency = true, alpha = 0.4)MakieCore.Mesh{Tuple{GeometryBasics.Mesh{3, Float64, GeometryBasics.TriangleP{3, Float64, GeometryBasics.PointMeta{3, Float64, GeometryBasics.Point{3, Float64}, (:normals,), Tuple{GeometryBasics.Vec{3, Float32}}}}, GeometryBasics.FaceView{GeometryBasics.TriangleP{3, Float64, GeometryBasics.PointMeta{3, Float64, GeometryBasics.Point{3, Float64}, (:normals,), Tuple{GeometryBasics.Vec{3, Float32}}}}, GeometryBasics.PointMeta{3, Float64, GeometryBasics.Point{3, Float64}, (:normals,), Tuple{GeometryBasics.Vec{3, Float32}}}, GeometryBasics.NgonFace{3, GeometryBasics.OffsetInteger{-1, UInt32}}, StructArrays.StructVector{GeometryBasics.PointMeta{3, Float64, GeometryBasics.Point{3, Float64}, (:normals,), Tuple{GeometryBasics.Vec{3, Float32}}}, @NamedTuple{position::Vector{GeometryBasics.Point{3, Float64}}, normals::Vector{GeometryBasics.Vec{3, Float32}}}, Int64}, Vector{GeometryBasics.NgonFace{3, GeometryBasics.OffsetInteger{-1, UInt32}}}}}}}View from the side
ax.azimuth[] = 1.5*π
ax.elevation[] = 0.0
lines!(ax, trajectory', color = :red)
fig
Define permeability and porosity
We loop over all cells and define three layered regions by the K index of each cell. We can then set a corresponding diagonal permeability tensor (3 values) and porosity (scalar) to introduce variation between the layers.
nc = number_of_cells(mesh)
perm = zeros(3, nc)
poro = fill(0.3, nc)
region = zeros(Int, nc)
for cell in 1:nc
I, J, K = cell_ijk(mesh, cell)
if K < 0.3*nz
reg = 1
permxy = 0.3*Darcy
phi = 0.2
elseif K < 0.7*nz
reg = 2
permxy = 1.2*Darcy
phi = 0.35
else
reg = 3
permxy = 0.1*Darcy
phi = 0.1
end
permz = 0.5*permxy
perm[1, cell] = perm[2, cell] = permxy
perm[3, cell] = permz
poro[cell] = phi
region[cell] = reg
end
fig, ax, plt = plot_cell_data(mesh, poro)
fig
Set up simulation model
We set up a domain and a single injector. We pass the special :co2brine argument in place of the system to the reservoir model setup routine. This will automatically set up a compositional two-component CO2-H2O model with the appropriate functions for density, viscosity and miscibility.
Note that this model by default is isothermal, but we still need to specify a temperature when setting up the model. This is because the properties of CO2 strongly depend on temperature, even when thermal transport is not solved.
The model also accounts for a constant, reservoir-wide salinity. We input mole fractions of salts in the brine so that the solubilities, densities and viscosities for brine cells are corrected in the property model.
domain = reservoir_domain(mesh, permeability = perm, porosity = poro, temperature = convert_to_si(60.0, :Celsius))
Injector = setup_well(domain, wc, name = :Injector, simple_well = true)
if use_immiscible
physics = :immiscible
else
physics = :kvalue
end
model = setup_reservoir_model(domain, :co2brine,
wells = Injector,
extra_out = false,
salt_names = ["NaCl", "KCl", "CaSO4", "CaCl2", "MgSO4", "MgCl2"],
salt_mole_fractions = [0.01, 0.005, 0.005, 0.001, 0.0002, 1e-5],
co2_physics = physics
);Customize model by adding relative permeability with hysteresis
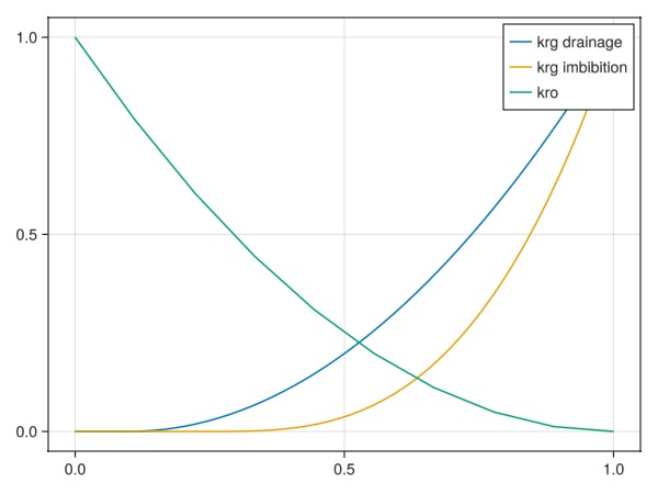
We define three relative permeability functions: kro(so) for the brine/liquid phase and krg(g) for both drainage and imbibition. Here we limit the hysteresis to only the non-wetting gas phase, but either combination of wetting or non-wetting hysteresis is supported.
Note that we import a few utilities from JutulDarcy that are not exported by default since hysteresis falls under advanced functionality.
import JutulDarcy: table_to_relperm, add_relperm_parameters!, brooks_corey_relperm
so = range(0, 1, 10)
krog_t = so.^2
krog = PhaseRelativePermeability(so, krog_t, label = :og)PhaseRelativePermeability for og:
.k: Internal representation: Jutul.LinearInterpolant{Vector{Float64}, Vector{Float64}, Missing}([-1.0e-16, 0.1111111111111111, 0.2222222222222222, 0.3333333333333333, 0.4444444444444444, 0.5555555555555556, 0.6666666666666666, 0.7777777777777778, 0.8888888888888887, 1.0], [0.0, 0.012345679012345678, 0.04938271604938271, 0.1111111111111111, 0.19753086419753085, 0.308641975308642, 0.4444444444444444, 0.6049382716049383, 0.7901234567901234, 1.0], missing)
Connate saturation = 0.0
Critical saturation = 0.0
Maximum rel. perm = 1.0 at 1.0Higher resolution for second table:
sg = range(0, 1, 50);Evaluate Brooks-Corey to generate tables:
tab_krg_drain = brooks_corey_relperm.(sg, n = 2, residual = 0.1)
tab_krg_imb = brooks_corey_relperm.(sg, n = 3, residual = 0.25)
krg_drain = PhaseRelativePermeability(sg, tab_krg_drain, label = :g)
krg_imb = PhaseRelativePermeability(sg, tab_krg_imb, label = :g)
fig, ax, plt = lines(sg, tab_krg_drain, label = "krg drainage")
lines!(ax, sg, tab_krg_imb, label = "krg imbibition")
lines!(ax, 1 .- so, krog_t, label = "kro")
axislegend()
fig
# Define a relative permeability variable
JutulDarcy uses type instances to define how different variables inside the simulation are evaluated. The ReservoirRelativePermeabilities type has support for up to three phases with w, ow, og and g relative permeabilities specified as a function of their respective phases. It also supports saturation regions.
Note: If regions are used, all drainage curves come first followed by equal number of imbibition curves. Since we only have a single (implicit) saturation region, the krg input should have two entries: One for drainage, and one for imbibition.
We also call add_relperm_parameters to the model. This makes sure that when hysteresis is enabled, we track maximum saturation for hysteresis in each reservoir cell.
import JutulDarcy: KilloughHysteresis, ReservoirRelativePermeabilities
krg = (krg_drain, krg_imb)
H_g = KilloughHysteresis() # Other options: CarlsonHysteresis, JargonHysteresis
relperm = ReservoirRelativePermeabilities(g = krg, og = krog, hysteresis_g = H_g)
replace_variables!(model, RelativePermeabilities = relperm)
add_relperm_parameters!(model);Define approximate hydrostatic pressure and set up initial state
The initial pressure of the water-filled domain is assumed to be at hydrostatic equilibrium. If we use an immiscible model, we must provide the initial saturations. If we are using a compositional model, we should instead provide the overall mole fractions. Note that since both are fractions, and the CO2 model has correspondence between phase ordering and component ordering (i.e. solves for liquid and vapor, and H2O and CO2), we can use the same input value.
nc = number_of_cells(mesh)
p0 = zeros(nc)
depth = domain[:cell_centroids][3, :]
g = Jutul.gravity_constant
@. p0 = 160bar + depth*g*1000.0
fig, ax, plt = plot_cell_data(mesh, p0)
fig
Set up initial state and parameters
if use_immiscible
state0 = setup_reservoir_state(model,
Pressure = p0,
Saturations = [1.0, 0.0],
)
else
state0 = setup_reservoir_state(model,
Pressure = p0,
OverallMoleFractions = [1.0, 0.0],
)
end
parameters = setup_parameters(model)Dict{Symbol, Any} with 3 entries:
:Injector => Dict{Symbol, Any}(:FluidVolume=>[0.0630954], :PerforationGravit…
:Reservoir => Dict{Symbol, Any}(:Transmissibilities=>[2.85521e-14, 2.87444e-1…
:Facility => Dict{Symbol, Any}()Find the boundary and apply a constant pressureboundary condition
We find cells on the left and right boundary of the model and set a constant pressure boundary condition to represent a bounding aquifer that retains the initial pressure far away from injection.
boundary = Int[]
for cell in 1:nc
I, J, K = cell_ijk(mesh, cell)
if I == 1 || I == nx
push!(boundary, cell)
end
end
bc = flow_boundary_condition(boundary, domain, p0[boundary], fractional_flow = [1.0, 0.0])
println("Boundary condition added to $(length(bc)) cells.")Boundary condition added to 100 cells.Plot the model
plot_reservoir(model)
Set up schedule
We set up 25 years of injection and 475 years of migration where the well is shut. The density of the injector is set to 630 kg/m^3, which is roughly the density of CO2 at the in-situ conditions.
nstep = 25
nstep_shut = 475
dt_inject = fill(365.0day, nstep)
pv = pore_volume(model, parameters)
inj_rate = 0.075*sum(pv)/sum(dt_inject)
rate_target = TotalRateTarget(inj_rate)
I_ctrl = InjectorControl(rate_target, [0.0, 1.0],
density = 630.0,
)InjectorControl{TotalRateTarget{Float64}, Float64, Tuple{Tuple{Int64, Float64}}, Vector{Float64}, Missing}(TotalRateTarget with value 1.084474885844749e-6 [m^3/s], [0.0, 1.0], 630.0, ((1, 1.0),), 293.15, missing, 1.0)Set up forces for use in injection
controls = Dict(:Injector => I_ctrl)
forces_inject = setup_reservoir_forces(model, control = controls, bc = bc)Dict{Symbol, Any} with 3 entries:
:Injector => (mask = nothing,)
:Reservoir => (bc = FlowBoundaryCondition{Int64, Float64, Tuple{Float64, Floa…
:Facility => (control = Dict{Symbol, InjectorControl{TotalRateTarget{Float64…Forces with shut wells
forces_shut = setup_reservoir_forces(model, bc = bc)
dt_shut = fill(365.0day, nstep_shut);Combine the report steps and forces into vectors of equal length
dt = vcat(dt_inject, dt_shut)
forces = vcat(
fill(forces_inject, nstep),
fill(forces_shut, nstep_shut)
)
println("$nstep report steps with injection, $nstep_shut report steps with migration.")25 report steps with injection, 475 report steps with migration.Add some more outputs for plotting
rmodel = reservoir_model(model)
push!(rmodel.output_variables, :RelativePermeabilities)
push!(rmodel.output_variables, :PhaseViscosities)9-element Vector{Symbol}:
:Pressure
:OverallMoleFractions
:TotalMasses
:LiquidMassFractions
:VaporMassFractions
:Saturations
:PhaseMassDensities
:RelativePermeabilities
:PhaseViscositiesSimulate the schedule
We set a maximum internal time-step of 30 days to ensure smooth convergence and reduce numerical diffusion.
wd, states, t = simulate_reservoir(state0, model, dt,
parameters = parameters,
forces = forces,
max_timestep = 90day
);
Simulating 499 years, 34.86 weeks as 500 report steps 0% ETA: 0:35:51[K
Progress: Solving step 2/500 (0.40% of time interval complete)[K
Stats: 58 iterations in 6.51 s (112.17 ms each)[K
[A
[A
[K[A
[K[A
Simulating 499 years, 34.86 weeks as 500 report steps 1% ETA: 0:24:58[K
Progress: Solving step 3/500 (0.60% of time interval complete)[K
Stats: 92 iterations in 6.91 s (75.09 ms each)[K
[A
[A
[K[A
[K[A
Simulating 499 years, 34.86 weeks as 500 report steps 1% ETA: 0:19:22[K
Progress: Solving step 4/500 (0.80% of time interval complete)[K
Stats: 122 iterations in 7.23 s (59.30 ms each)[K
[A
[A
[K[A
[K[A
Simulating 499 years, 34.86 weeks as 500 report steps 1% ETA: 0:16:02[K
Progress: Solving step 5/500 (1.00% of time interval complete)[K
Stats: 155 iterations in 7.58 s (48.89 ms each)[K
[A
[A
[K[A
[K[A
Simulating 499 years, 34.86 weeks as 500 report steps 1% ETA: 0:13:50[K
Progress: Solving step 6/500 (1.20% of time interval complete)[K
Stats: 187 iterations in 7.94 s (42.47 ms each)[K
[A
[A
[K[A
[K[A
Simulating 499 years, 34.86 weeks as 500 report steps 1% ETA: 0:13:22[K
Progress: Solving step 7/500 (1.40% of time interval complete)[K
Stats: 251 iterations in 9.25 s (36.86 ms each)[K
[A
[A
[K[A
[K[A
Simulating 499 years, 34.86 weeks as 500 report steps 2% ETA: 0:12:17[K
Progress: Solving step 8/500 (1.60% of time interval complete)[K
Stats: 306 iterations in 9.84 s (32.17 ms each)[K
[A
[A
[K[A
[K[A
Simulating 499 years, 34.86 weeks as 500 report steps 2% ETA: 0:11:27[K
Progress: Solving step 9/500 (1.80% of time interval complete)[K
Stats: 362 iterations in 10.45 s (28.88 ms each)[K
[A
[A
[K[A
[K[A
Simulating 499 years, 34.86 weeks as 500 report steps 2% ETA: 0:10:37[K
Progress: Solving step 10/500 (2.00% of time interval complete)[K
Stats: 402 iterations in 10.85 s (26.99 ms each)[K
[A
[A
[K[A
[K[A
Simulating 499 years, 34.86 weeks as 500 report steps 2% ETA: 0:09:52[K
Progress: Solving step 11/500 (2.20% of time interval complete)[K
Stats: 431 iterations in 11.17 s (25.91 ms each)[K
[A
[A
[K[A
[K[A
Simulating 499 years, 34.86 weeks as 500 report steps 2% ETA: 0:09:27[K
Progress: Solving step 12/500 (2.40% of time interval complete)[K
Stats: 493 iterations in 11.79 s (23.92 ms each)[K
[A
[A
[K[A
[K[A
Simulating 499 years, 34.86 weeks as 500 report steps 3% ETA: 0:08:57[K
Progress: Solving step 13/500 (2.60% of time interval complete)[K
Stats: 533 iterations in 12.19 s (22.87 ms each)[K
[A
[A
[K[A
[K[A
Simulating 499 years, 34.86 weeks as 500 report steps 3% ETA: 0:08:34[K
Progress: Solving step 14/500 (2.80% of time interval complete)[K
Stats: 579 iterations in 12.67 s (21.88 ms each)[K
[A
[A
[K[A
[K[A
Simulating 499 years, 34.86 weeks as 500 report steps 3% ETA: 0:08:16[K
Progress: Solving step 15/500 (3.00% of time interval complete)[K
Stats: 628 iterations in 13.20 s (21.01 ms each)[K
[A
[A
[K[A
[K[A
Simulating 499 years, 34.86 weeks as 500 report steps 3% ETA: 0:07:58[K
Progress: Solving step 16/500 (3.20% of time interval complete)[K
Stats: 672 iterations in 13.64 s (20.30 ms each)[K
[A
[A
[K[A
[K[A
Simulating 499 years, 34.86 weeks as 500 report steps 3% ETA: 0:07:43[K
Progress: Solving step 17/500 (3.40% of time interval complete)[K
Stats: 719 iterations in 14.14 s (19.67 ms each)[K
[A
[A
[K[A
[K[A
Simulating 499 years, 34.86 weeks as 500 report steps 4% ETA: 0:07:32[K
Progress: Solving step 18/500 (3.60% of time interval complete)[K
Stats: 776 iterations in 14.74 s (18.99 ms each)[K
[A
[A
[K[A
[K[A
Simulating 499 years, 34.86 weeks as 500 report steps 4% ETA: 0:07:23[K
Progress: Solving step 19/500 (3.80% of time interval complete)[K
Stats: 834 iterations in 15.35 s (18.40 ms each)[K
[A
[A
[K[A
[K[A
Simulating 499 years, 34.86 weeks as 500 report steps 4% ETA: 0:07:12[K
Progress: Solving step 20/500 (4.00% of time interval complete)[K
Stats: 884 iterations in 15.86 s (17.94 ms each)[K
[A
[A
[K[A
[K[A
Simulating 499 years, 34.86 weeks as 500 report steps 4% ETA: 0:07:05[K
Progress: Solving step 21/500 (4.20% of time interval complete)[K
Stats: 940 iterations in 16.46 s (17.51 ms each)[K
[A
[A
[K[A
[K[A
Simulating 499 years, 34.86 weeks as 500 report steps 4% ETA: 0:07:01[K
Progress: Solving step 22/500 (4.40% of time interval complete)[K
Stats: 1012 iterations in 17.23 s (17.02 ms each)[K
[A
[A
[K[A
[K[A
Simulating 499 years, 34.86 weeks as 500 report steps 5% ETA: 0:06:58[K
Progress: Solving step 23/500 (4.60% of time interval complete)[K
Stats: 1076 iterations in 17.97 s (16.71 ms each)[K
[A
[A
[K[A
[K[A
Simulating 499 years, 34.86 weeks as 500 report steps 5% ETA: 0:06:52[K
Progress: Solving step 24/500 (4.80% of time interval complete)[K
Stats: 1133 iterations in 18.62 s (16.43 ms each)[K
[A
[A
[K[A
[K[A
Simulating 499 years, 34.86 weeks as 500 report steps 5% ETA: 0:06:50[K
Progress: Solving step 25/500 (5.00% of time interval complete)[K
Stats: 1209 iterations in 19.43 s (16.07 ms each)[K
[A
[A
[K[A
[K[A
Simulating 499 years, 34.86 weeks as 500 report steps 5% ETA: 0:06:52[K
Progress: Solving step 26/500 (5.20% of time interval complete)[K
Stats: 1303 iterations in 20.44 s (15.69 ms each)[K
[A
[A
[K[A
[K[A
Simulating 499 years, 34.86 weeks as 500 report steps 5% ETA: 0:06:59[K
Progress: Solving step 27/500 (5.40% of time interval complete)[K
Stats: 1421 iterations in 21.74 s (15.30 ms each)[K
[A
[A
[K[A
[K[A
Simulating 499 years, 34.86 weeks as 500 report steps 6% ETA: 0:06:50[K
Progress: Solving step 28/500 (5.60% of time interval complete)[K
Stats: 1456 iterations in 22.16 s (15.22 ms each)[K
[A
[A
[K[A
[K[A
Simulating 499 years, 34.86 weeks as 500 report steps 6% ETA: 0:06:39[K
Progress: Solving step 29/500 (5.80% of time interval complete)[K
Stats: 1475 iterations in 22.37 s (15.17 ms each)[K
[A
[A
[K[A
[K[A
Simulating 499 years, 34.86 weeks as 500 report steps 6% ETA: 0:06:27[K
Progress: Solving step 30/500 (6.00% of time interval complete)[K
Stats: 1489 iterations in 22.54 s (15.14 ms each)[K
[A
[A
[K[A
[K[A
Simulating 499 years, 34.86 weeks as 500 report steps 6% ETA: 0:06:16[K
Progress: Solving step 31/500 (6.20% of time interval complete)[K
Stats: 1502 iterations in 22.67 s (15.09 ms each)[K
[A
[A
[K[A
[K[A
Simulating 499 years, 34.86 weeks as 500 report steps 6% ETA: 0:06:05[K
Progress: Solving step 32/500 (6.40% of time interval complete)[K
Stats: 1515 iterations in 22.80 s (15.05 ms each)[K
[A
[A
[K[A
[K[A
Simulating 499 years, 34.86 weeks as 500 report steps 7% ETA: 0:05:55[K
Progress: Solving step 33/500 (6.60% of time interval complete)[K
Stats: 1528 iterations in 22.94 s (15.01 ms each)[K
[A
[A
[K[A
[K[A
Simulating 499 years, 34.86 weeks as 500 report steps 7% ETA: 0:05:47[K
Progress: Solving step 34/500 (6.80% of time interval complete)[K
Stats: 1540 iterations in 23.11 s (15.01 ms each)[K
[A
[A
[K[A
[K[A
Simulating 499 years, 34.86 weeks as 500 report steps 7% ETA: 0:05:38[K
Progress: Solving step 35/500 (7.00% of time interval complete)[K
Stats: 1551 iterations in 23.23 s (14.98 ms each)[K
[A
[A
[K[A
[K[A
Simulating 499 years, 34.86 weeks as 500 report steps 7% ETA: 0:05:29[K
Progress: Solving step 36/500 (7.20% of time interval complete)[K
Stats: 1564 iterations in 23.37 s (14.94 ms each)[K
[A
[A
[K[A
[K[A
Simulating 499 years, 34.86 weeks as 500 report steps 7% ETA: 0:05:21[K
Progress: Solving step 37/500 (7.40% of time interval complete)[K
Stats: 1575 iterations in 23.49 s (14.91 ms each)[K
[A
[A
[K[A
[K[A
Simulating 499 years, 34.86 weeks as 500 report steps 8% ETA: 0:05:14[K
Progress: Solving step 38/500 (7.60% of time interval complete)[K
Stats: 1586 iterations in 23.61 s (14.89 ms each)[K
[A
[A
[K[A
[K[A
Simulating 499 years, 34.86 weeks as 500 report steps 8% ETA: 0:05:06[K
Progress: Solving step 39/500 (7.80% of time interval complete)[K
Stats: 1597 iterations in 23.74 s (14.86 ms each)[K
[A
[A
[K[A
[K[A
Simulating 499 years, 34.86 weeks as 500 report steps 8% ETA: 0:05:00[K
Progress: Solving step 40/500 (8.00% of time interval complete)[K
Stats: 1611 iterations in 23.88 s (14.82 ms each)[K
[A
[A
[K[A
[K[A
Simulating 499 years, 34.86 weeks as 500 report steps 8% ETA: 0:04:53[K
Progress: Solving step 41/500 (8.20% of time interval complete)[K
Stats: 1625 iterations in 24.03 s (14.78 ms each)[K
[A
[A
[K[A
[K[A
Simulating 499 years, 34.86 weeks as 500 report steps 8% ETA: 0:04:47[K
Progress: Solving step 42/500 (8.40% of time interval complete)[K
Stats: 1637 iterations in 24.17 s (14.77 ms each)[K
[A
[A
[K[A
[K[A
Simulating 499 years, 34.86 weeks as 500 report steps 9% ETA: 0:04:42[K
Progress: Solving step 43/500 (8.60% of time interval complete)[K
Stats: 1649 iterations in 24.30 s (14.74 ms each)[K
[A
[A
[K[A
[K[A
Simulating 499 years, 34.86 weeks as 500 report steps 9% ETA: 0:04:36[K
Progress: Solving step 44/500 (8.80% of time interval complete)[K
Stats: 1661 iterations in 24.44 s (14.71 ms each)[K
[A
[A
[K[A
[K[A
Simulating 499 years, 34.86 weeks as 500 report steps 9% ETA: 0:04:31[K
Progress: Solving step 45/500 (9.00% of time interval complete)[K
Stats: 1674 iterations in 24.59 s (14.69 ms each)[K
[A
[A
[K[A
[K[A
Simulating 499 years, 34.86 weeks as 500 report steps 9% ETA: 0:04:26[K
Progress: Solving step 46/500 (9.20% of time interval complete)[K
Stats: 1685 iterations in 24.72 s (14.67 ms each)[K
[A
[A
[K[A
[K[A
Simulating 499 years, 34.86 weeks as 500 report steps 9% ETA: 0:04:21[K
Progress: Solving step 47/500 (9.40% of time interval complete)[K
Stats: 1696 iterations in 24.84 s (14.65 ms each)[K
[A
[A
[K[A
[K[A
Simulating 499 years, 34.86 weeks as 500 report steps 10% ETA: 0:04:16[K
Progress: Solving step 48/500 (9.60% of time interval complete)[K
Stats: 1706 iterations in 24.96 s (14.63 ms each)[K
[A
[A
[K[A
[K[A
Simulating 499 years, 34.86 weeks as 500 report steps 10% ETA: 0:04:11[K
Progress: Solving step 49/500 (9.80% of time interval complete)[K
Stats: 1719 iterations in 25.11 s (14.61 ms each)[K
[A
[A
[K[A
[K[A
Simulating 499 years, 34.86 weeks as 500 report steps 10% ETA: 0:04:07[K
Progress: Solving step 50/500 (10.00% of time interval complete)[K
Stats: 1729 iterations in 25.23 s (14.59 ms each)[K
[A
[A
[K[A
[K[A
Simulating 499 years, 34.86 weeks as 500 report steps 10% ETA: 0:04:03[K
Progress: Solving step 51/500 (10.20% of time interval complete)[K
Stats: 1742 iterations in 25.37 s (14.57 ms each)[K
[A
[A
[K[A
[K[A
Simulating 499 years, 34.86 weeks as 500 report steps 10% ETA: 0:03:59[K
Progress: Solving step 52/500 (10.40% of time interval complete)[K
Stats: 1754 iterations in 25.51 s (14.54 ms each)[K
[A
[A
[K[A
[K[A
Simulating 499 years, 34.86 weeks as 500 report steps 11% ETA: 0:03:55[K
Progress: Solving step 53/500 (10.60% of time interval complete)[K
Stats: 1768 iterations in 25.67 s (14.52 ms each)[K
[A
[A
[K[A
[K[A
Simulating 499 years, 34.86 weeks as 500 report steps 11% ETA: 0:03:51[K
Progress: Solving step 54/500 (10.80% of time interval complete)[K
Stats: 1780 iterations in 25.80 s (14.50 ms each)[K
[A
[A
[K[A
[K[A
Simulating 499 years, 34.86 weeks as 500 report steps 11% ETA: 0:03:48[K
Progress: Solving step 55/500 (11.00% of time interval complete)[K
Stats: 1791 iterations in 25.94 s (14.48 ms each)[K
[A
[A
[K[A
[K[A
Simulating 499 years, 34.86 weeks as 500 report steps 11% ETA: 0:03:44[K
Progress: Solving step 56/500 (11.20% of time interval complete)[K
Stats: 1804 iterations in 26.08 s (14.46 ms each)[K
[A
[A
[K[A
[K[A
Simulating 499 years, 34.86 weeks as 500 report steps 11% ETA: 0:03:41[K
Progress: Solving step 57/500 (11.40% of time interval complete)[K
Stats: 1816 iterations in 26.25 s (14.45 ms each)[K
[A
[A
[K[A
[K[A
Simulating 499 years, 34.86 weeks as 500 report steps 12% ETA: 0:03:38[K
Progress: Solving step 58/500 (11.60% of time interval complete)[K
Stats: 1829 iterations in 26.39 s (14.43 ms each)[K
[A
[A
[K[A
[K[A
Simulating 499 years, 34.86 weeks as 500 report steps 12% ETA: 0:03:35[K
Progress: Solving step 59/500 (11.80% of time interval complete)[K
Stats: 1842 iterations in 26.54 s (14.41 ms each)[K
[A
[A
[K[A
[K[A
Simulating 499 years, 34.86 weeks as 500 report steps 12% ETA: 0:03:32[K
Progress: Solving step 60/500 (12.00% of time interval complete)[K
Stats: 1856 iterations in 26.71 s (14.39 ms each)[K
[A
[A
[K[A
[K[A
Simulating 499 years, 34.86 weeks as 500 report steps 12% ETA: 0:03:29[K
Progress: Solving step 61/500 (12.20% of time interval complete)[K
Stats: 1870 iterations in 26.87 s (14.37 ms each)[K
[A
[A
[K[A
[K[A
Simulating 499 years, 34.86 weeks as 500 report steps 12% ETA: 0:03:26[K
Progress: Solving step 62/500 (12.40% of time interval complete)[K
Stats: 1882 iterations in 27.01 s (14.35 ms each)[K
[A
[A
[K[A
[K[A
Simulating 499 years, 34.86 weeks as 500 report steps 13% ETA: 0:03:24[K
Progress: Solving step 63/500 (12.60% of time interval complete)[K
Stats: 1892 iterations in 27.13 s (14.34 ms each)[K
[A
[A
[K[A
[K[A
Simulating 499 years, 34.86 weeks as 500 report steps 13% ETA: 0:03:21[K
Progress: Solving step 64/500 (12.80% of time interval complete)[K
Stats: 1904 iterations in 27.35 s (14.37 ms each)[K
[A
[A
[K[A
[K[A
Simulating 499 years, 34.86 weeks as 500 report steps 13% ETA: 0:03:19[K
Progress: Solving step 65/500 (13.00% of time interval complete)[K
Stats: 1918 iterations in 27.51 s (14.34 ms each)[K
[A
[A
[K[A
[K[A
Simulating 499 years, 34.86 weeks as 500 report steps 13% ETA: 0:03:16[K
Progress: Solving step 66/500 (13.20% of time interval complete)[K
Stats: 1929 iterations in 27.64 s (14.33 ms each)[K
[A
[A
[K[A
[K[A
Simulating 499 years, 34.86 weeks as 500 report steps 13% ETA: 0:03:14[K
Progress: Solving step 67/500 (13.40% of time interval complete)[K
Stats: 1943 iterations in 27.80 s (14.31 ms each)[K
[A
[A
[K[A
[K[A
Simulating 499 years, 34.86 weeks as 500 report steps 14% ETA: 0:03:12[K
Progress: Solving step 68/500 (13.60% of time interval complete)[K
Stats: 1952 iterations in 27.92 s (14.30 ms each)[K
[A
[A
[K[A
[K[A
Simulating 499 years, 34.86 weeks as 500 report steps 14% ETA: 0:03:09[K
Progress: Solving step 69/500 (13.80% of time interval complete)[K
Stats: 1961 iterations in 28.04 s (14.30 ms each)[K
[A
[A
[K[A
[K[A
Simulating 499 years, 34.86 weeks as 500 report steps 14% ETA: 0:03:07[K
Progress: Solving step 70/500 (14.00% of time interval complete)[K
Stats: 1972 iterations in 28.18 s (14.29 ms each)[K
[A
[A
[K[A
[K[A
Simulating 499 years, 34.86 weeks as 500 report steps 14% ETA: 0:03:04[K
Progress: Solving step 71/500 (14.20% of time interval complete)[K
Stats: 1980 iterations in 28.29 s (14.29 ms each)[K
[A
[A
[K[A
[K[A
Simulating 499 years, 34.86 weeks as 500 report steps 14% ETA: 0:03:02[K
Progress: Solving step 72/500 (14.40% of time interval complete)[K
Stats: 1991 iterations in 28.41 s (14.27 ms each)[K
[A
[A
[K[A
[K[A
Simulating 499 years, 34.86 weeks as 500 report steps 15% ETA: 0:03:04[K
Progress: Solving step 73/500 (14.60% of time interval complete)[K
Stats: 2005 iterations in 29.31 s (14.62 ms each)[K
[A
[A
[K[A
[K[A
Simulating 499 years, 34.86 weeks as 500 report steps 15% ETA: 0:03:02[K
Progress: Solving step 74/500 (14.80% of time interval complete)[K
Stats: 2016 iterations in 29.43 s (14.60 ms each)[K
[A
[A
[K[A
[K[A
Simulating 499 years, 34.86 weeks as 500 report steps 15% ETA: 0:03:00[K
Progress: Solving step 75/500 (15.00% of time interval complete)[K
Stats: 2029 iterations in 29.58 s (14.58 ms each)[K
[A
[A
[K[A
[K[A
Simulating 499 years, 34.86 weeks as 500 report steps 15% ETA: 0:02:58[K
Progress: Solving step 76/500 (15.20% of time interval complete)[K
Stats: 2041 iterations in 29.71 s (14.55 ms each)[K
[A
[A
[K[A
[K[A
Simulating 499 years, 34.86 weeks as 500 report steps 16% ETA: 0:02:54[K
Progress: Solving step 78/500 (15.60% of time interval complete)[K
Stats: 2059 iterations in 29.95 s (14.55 ms each)[K
[A
[A
[K[A
[K[A
Simulating 499 years, 34.86 weeks as 500 report steps 16% ETA: 0:02:50[K
Progress: Solving step 80/500 (16.00% of time interval complete)[K
Stats: 2074 iterations in 30.13 s (14.53 ms each)[K
[A
[A
[K[A
[K[A
Simulating 499 years, 34.86 weeks as 500 report steps 16% ETA: 0:02:48[K
Progress: Solving step 81/500 (16.20% of time interval complete)[K
Stats: 2084 iterations in 30.24 s (14.51 ms each)[K
[A
[A
[K[A
[K[A
Simulating 499 years, 34.86 weeks as 500 report steps 16% ETA: 0:02:46[K
Progress: Solving step 82/500 (16.40% of time interval complete)[K
Stats: 2096 iterations in 30.37 s (14.49 ms each)[K
[A
[A
[K[A
[K[A
Simulating 499 years, 34.86 weeks as 500 report steps 17% ETA: 0:02:44[K
Progress: Solving step 83/500 (16.60% of time interval complete)[K
Stats: 2107 iterations in 30.51 s (14.48 ms each)[K
[A
[A
[K[A
[K[A
Simulating 499 years, 34.86 weeks as 500 report steps 17% ETA: 0:02:43[K
Progress: Solving step 84/500 (16.80% of time interval complete)[K
Stats: 2117 iterations in 30.62 s (14.46 ms each)[K
[A
[A
[K[A
[K[A
Simulating 499 years, 34.86 weeks as 500 report steps 17% ETA: 0:02:41[K
Progress: Solving step 85/500 (17.00% of time interval complete)[K
Stats: 2126 iterations in 30.72 s (14.45 ms each)[K
[A
[A
[K[A
[K[A
Simulating 499 years, 34.86 weeks as 500 report steps 17% ETA: 0:02:39[K
Progress: Solving step 86/500 (17.20% of time interval complete)[K
Stats: 2136 iterations in 30.83 s (14.43 ms each)[K
[A
[A
[K[A
[K[A
Simulating 499 years, 34.86 weeks as 500 report steps 18% ETA: 0:02:36[K
Progress: Solving step 88/500 (17.60% of time interval complete)[K
Stats: 2155 iterations in 31.05 s (14.41 ms each)[K
[A
[A
[K[A
[K[A
Simulating 499 years, 34.86 weeks as 500 report steps 18% ETA: 0:02:32[K
Progress: Solving step 90/500 (18.00% of time interval complete)[K
Stats: 2168 iterations in 31.20 s (14.39 ms each)[K
[A
[A
[K[A
[K[A
Simulating 499 years, 34.86 weeks as 500 report steps 18% ETA: 0:02:29[K
Progress: Solving step 92/500 (18.40% of time interval complete)[K
Stats: 2184 iterations in 31.41 s (14.38 ms each)[K
[A
[A
[K[A
[K[A
Simulating 499 years, 34.86 weeks as 500 report steps 19% ETA: 0:02:26[K
Progress: Solving step 94/500 (18.80% of time interval complete)[K
Stats: 2200 iterations in 31.60 s (14.37 ms each)[K
[A
[A
[K[A
[K[A
Simulating 499 years, 34.86 weeks as 500 report steps 19% ETA: 0:02:25[K
Progress: Solving step 95/500 (19.00% of time interval complete)[K
Stats: 2209 iterations in 31.71 s (14.36 ms each)[K
[A
[A
[K[A
[K[A
Simulating 499 years, 34.86 weeks as 500 report steps 19% ETA: 0:02:22[K
Progress: Solving step 97/500 (19.40% of time interval complete)[K
Stats: 2223 iterations in 31.91 s (14.35 ms each)[K
[A
[A
[K[A
[K[A
Simulating 499 years, 34.86 weeks as 500 report steps 20% ETA: 0:02:19[K
Progress: Solving step 99/500 (19.80% of time interval complete)[K
Stats: 2236 iterations in 32.08 s (14.35 ms each)[K
[A
[A
[K[A
[K[A
Simulating 499 years, 34.86 weeks as 500 report steps 20% ETA: 0:02:16[K
Progress: Solving step 101/500 (20.20% of time interval complete)[K
Stats: 2248 iterations in 32.23 s (14.34 ms each)[K
[A
[A
[K[A
[K[A
Simulating 499 years, 34.86 weeks as 500 report steps 21% ETA: 0:02:14[K
Progress: Solving step 103/500 (20.60% of time interval complete)[K
Stats: 2260 iterations in 32.39 s (14.33 ms each)[K
[A
[A
[K[A
[K[A
Simulating 499 years, 34.86 weeks as 500 report steps 21% ETA: 0:02:11[K
Progress: Solving step 105/500 (21.00% of time interval complete)[K
Stats: 2270 iterations in 32.52 s (14.33 ms each)[K
[A
[A
[K[A
[K[A
Simulating 499 years, 34.86 weeks as 500 report steps 21% ETA: 0:02:08[K
Progress: Solving step 107/500 (21.40% of time interval complete)[K
Stats: 2283 iterations in 32.69 s (14.32 ms each)[K
[A
[A
[K[A
[K[A
Simulating 499 years, 34.86 weeks as 500 report steps 22% ETA: 0:02:06[K
Progress: Solving step 109/500 (21.80% of time interval complete)[K
Stats: 2297 iterations in 32.87 s (14.31 ms each)[K
[A
[A
[K[A
[K[A
Simulating 499 years, 34.86 weeks as 500 report steps 22% ETA: 0:02:05[K
Progress: Solving step 110/500 (22.00% of time interval complete)[K
Stats: 2306 iterations in 32.99 s (14.30 ms each)[K
[A
[A
[K[A
[K[A
Simulating 499 years, 34.86 weeks as 500 report steps 22% ETA: 0:02:03[K
Progress: Solving step 112/500 (22.40% of time interval complete)[K
Stats: 2319 iterations in 33.15 s (14.29 ms each)[K
[A
[A
[K[A
[K[A
Simulating 499 years, 34.86 weeks as 500 report steps 23% ETA: 0:02:00[K
Progress: Solving step 114/500 (22.80% of time interval complete)[K
Stats: 2332 iterations in 33.31 s (14.28 ms each)[K
[A
[A
[K[A
[K[A
Simulating 499 years, 34.86 weeks as 500 report steps 23% ETA: 0:01:58[K
Progress: Solving step 116/500 (23.20% of time interval complete)[K
Stats: 2345 iterations in 33.48 s (14.28 ms each)[K
[A
[A
[K[A
[K[A
Simulating 499 years, 34.86 weeks as 500 report steps 23% ETA: 0:01:58[K
Progress: Solving step 117/500 (23.40% of time interval complete)[K
Stats: 2353 iterations in 33.66 s (14.30 ms each)[K
[A
[A
[K[A
[K[A
Simulating 499 years, 34.86 weeks as 500 report steps 24% ETA: 0:01:56[K
Progress: Solving step 119/500 (23.80% of time interval complete)[K
Stats: 2369 iterations in 33.85 s (14.29 ms each)[K
[A
[A
[K[A
[K[A
Simulating 499 years, 34.86 weeks as 500 report steps 24% ETA: 0:01:54[K
Progress: Solving step 121/500 (24.20% of time interval complete)[K
Stats: 2385 iterations in 34.07 s (14.28 ms each)[K
[A
[A
[K[A
[K[A
Simulating 499 years, 34.86 weeks as 500 report steps 25% ETA: 0:01:52[K
Progress: Solving step 123/500 (24.60% of time interval complete)[K
Stats: 2400 iterations in 34.24 s (14.27 ms each)[K
[A
[A
[K[A
[K[A
Simulating 499 years, 34.86 weeks as 500 report steps 25% ETA: 0:01:50[K
Progress: Solving step 125/500 (25.00% of time interval complete)[K
Stats: 2411 iterations in 34.38 s (14.26 ms each)[K
[A
[A
[K[A
[K[A
Simulating 499 years, 34.86 weeks as 500 report steps 25% ETA: 0:01:48[K
Progress: Solving step 127/500 (25.40% of time interval complete)[K
Stats: 2421 iterations in 34.51 s (14.25 ms each)[K
[A
[A
[K[A
[K[A
Simulating 499 years, 34.86 weeks as 500 report steps 26% ETA: 0:01:46[K
Progress: Solving step 129/500 (25.80% of time interval complete)[K
Stats: 2432 iterations in 34.66 s (14.25 ms each)[K
[A
[A
[K[A
[K[A
Simulating 499 years, 34.86 weeks as 500 report steps 26% ETA: 0:01:44[K
Progress: Solving step 131/500 (26.20% of time interval complete)[K
Stats: 2442 iterations in 34.81 s (14.25 ms each)[K
[A
[A
[K[A
[K[A
Simulating 499 years, 34.86 weeks as 500 report steps 27% ETA: 0:01:43[K
Progress: Solving step 133/500 (26.60% of time interval complete)[K
Stats: 2452 iterations in 34.94 s (14.25 ms each)[K
[A
[A
[K[A
[K[A
Simulating 499 years, 34.86 weeks as 500 report steps 27% ETA: 0:01:41[K
Progress: Solving step 135/500 (27.00% of time interval complete)[K
Stats: 2462 iterations in 35.07 s (14.25 ms each)[K
[A
[A
[K[A
[K[A
Simulating 499 years, 34.86 weeks as 500 report steps 27% ETA: 0:01:39[K
Progress: Solving step 137/500 (27.40% of time interval complete)[K
Stats: 2472 iterations in 35.21 s (14.24 ms each)[K
[A
[A
[K[A
[K[A
Simulating 499 years, 34.86 weeks as 500 report steps 28% ETA: 0:01:38[K
Progress: Solving step 139/500 (27.80% of time interval complete)[K
Stats: 2482 iterations in 35.35 s (14.24 ms each)[K
[A
[A
[K[A
[K[A
Simulating 499 years, 34.86 weeks as 500 report steps 28% ETA: 0:01:36[K
Progress: Solving step 141/500 (28.20% of time interval complete)[K
Stats: 2492 iterations in 35.48 s (14.24 ms each)[K
[A
[A
[K[A
[K[A
Simulating 499 years, 34.86 weeks as 500 report steps 29% ETA: 0:01:35[K
Progress: Solving step 143/500 (28.60% of time interval complete)[K
Stats: 2502 iterations in 35.61 s (14.23 ms each)[K
[A
[A
[K[A
[K[A
Simulating 499 years, 34.86 weeks as 500 report steps 29% ETA: 0:01:33[K
Progress: Solving step 145/500 (29.00% of time interval complete)[K
Stats: 2512 iterations in 35.75 s (14.23 ms each)[K
[A
[A
[K[A
[K[A
Simulating 499 years, 34.86 weeks as 500 report steps 29% ETA: 0:01:32[K
Progress: Solving step 147/500 (29.40% of time interval complete)[K
Stats: 2523 iterations in 35.91 s (14.23 ms each)[K
[A
[A
[K[A
[K[A
Simulating 499 years, 34.86 weeks as 500 report steps 30% ETA: 0:01:31[K
Progress: Solving step 148/500 (29.60% of time interval complete)[K
Stats: 2528 iterations in 36.03 s (14.25 ms each)[K
[A
[A
[K[A
[K[A
Simulating 499 years, 34.86 weeks as 500 report steps 30% ETA: 0:01:30[K
Progress: Solving step 150/500 (30.00% of time interval complete)[K
Stats: 2538 iterations in 36.17 s (14.25 ms each)[K
[A
[A
[K[A
[K[A
Simulating 499 years, 34.86 weeks as 500 report steps 30% ETA: 0:01:28[K
Progress: Solving step 152/500 (30.40% of time interval complete)[K
Stats: 2548 iterations in 36.31 s (14.25 ms each)[K
[A
[A
[K[A
[K[A
Simulating 499 years, 34.86 weeks as 500 report steps 31% ETA: 0:01:27[K
Progress: Solving step 154/500 (30.80% of time interval complete)[K
Stats: 2559 iterations in 36.46 s (14.25 ms each)[K
[A
[A
[K[A
[K[A
Simulating 499 years, 34.86 weeks as 500 report steps 31% ETA: 0:01:26[K
Progress: Solving step 156/500 (31.20% of time interval complete)[K
Stats: 2570 iterations in 36.60 s (14.24 ms each)[K
[A
[A
[K[A
[K[A
Simulating 499 years, 34.86 weeks as 500 report steps 32% ETA: 0:01:24[K
Progress: Solving step 158/500 (31.60% of time interval complete)[K
Stats: 2580 iterations in 36.73 s (14.24 ms each)[K
[A
[A
[K[A
[K[A
Simulating 499 years, 34.86 weeks as 500 report steps 32% ETA: 0:01:23[K
Progress: Solving step 160/500 (32.00% of time interval complete)[K
Stats: 2591 iterations in 36.86 s (14.23 ms each)[K
[A
[A
[K[A
[K[A
Simulating 499 years, 34.86 weeks as 500 report steps 32% ETA: 0:01:22[K
Progress: Solving step 162/500 (32.40% of time interval complete)[K
Stats: 2601 iterations in 36.99 s (14.22 ms each)[K
[A
[A
[K[A
[K[A
Simulating 499 years, 34.86 weeks as 500 report steps 33% ETA: 0:01:21[K
Progress: Solving step 164/500 (32.80% of time interval complete)[K
Stats: 2611 iterations in 37.13 s (14.22 ms each)[K
[A
[A
[K[A
[K[A
Simulating 499 years, 34.86 weeks as 500 report steps 33% ETA: 0:01:20[K
Progress: Solving step 166/500 (33.20% of time interval complete)[K
Stats: 2621 iterations in 37.27 s (14.22 ms each)[K
[A
[A
[K[A
[K[A
Simulating 499 years, 34.86 weeks as 500 report steps 34% ETA: 0:01:18[K
Progress: Solving step 168/500 (33.60% of time interval complete)[K
Stats: 2631 iterations in 37.40 s (14.22 ms each)[K
[A
[A
[K[A
[K[A
Simulating 499 years, 34.86 weeks as 500 report steps 34% ETA: 0:01:17[K
Progress: Solving step 170/500 (34.00% of time interval complete)[K
Stats: 2641 iterations in 37.53 s (14.21 ms each)[K
[A
[A
[K[A
[K[A
Simulating 499 years, 34.86 weeks as 500 report steps 34% ETA: 0:01:16[K
Progress: Solving step 172/500 (34.40% of time interval complete)[K
Stats: 2651 iterations in 37.67 s (14.21 ms each)[K
[A
[A
[K[A
[K[A
Simulating 499 years, 34.86 weeks as 500 report steps 35% ETA: 0:01:15[K
Progress: Solving step 174/500 (34.80% of time interval complete)[K
Stats: 2661 iterations in 37.79 s (14.20 ms each)[K
[A
[A
[K[A
[K[A
Simulating 499 years, 34.86 weeks as 500 report steps 35% ETA: 0:01:14[K
Progress: Solving step 176/500 (35.20% of time interval complete)[K
Stats: 2671 iterations in 37.92 s (14.20 ms each)[K
[A
[A
[K[A
[K[A
Simulating 499 years, 34.86 weeks as 500 report steps 36% ETA: 0:01:13[K
Progress: Solving step 178/500 (35.60% of time interval complete)[K
Stats: 2681 iterations in 38.08 s (14.20 ms each)[K
[A
[A
[K[A
[K[A
Simulating 499 years, 34.86 weeks as 500 report steps 36% ETA: 0:01:12[K
Progress: Solving step 180/500 (36.00% of time interval complete)[K
Stats: 2692 iterations in 38.22 s (14.20 ms each)[K
[A
[A
[K[A
[K[A
Simulating 499 years, 34.86 weeks as 500 report steps 36% ETA: 0:01:11[K
Progress: Solving step 182/500 (36.40% of time interval complete)[K
Stats: 2702 iterations in 38.35 s (14.19 ms each)[K
[A
[A
[K[A
[K[A
Simulating 499 years, 34.86 weeks as 500 report steps 37% ETA: 0:01:10[K
Progress: Solving step 184/500 (36.80% of time interval complete)[K
Stats: 2712 iterations in 38.47 s (14.19 ms each)[K
[A
[A
[K[A
[K[A
Simulating 499 years, 34.86 weeks as 500 report steps 37% ETA: 0:01:09[K
Progress: Solving step 186/500 (37.20% of time interval complete)[K
Stats: 2724 iterations in 38.61 s (14.17 ms each)[K
[A
[A
[K[A
[K[A
Simulating 499 years, 34.86 weeks as 500 report steps 38% ETA: 0:01:08[K
Progress: Solving step 188/500 (37.60% of time interval complete)[K
Stats: 2734 iterations in 38.73 s (14.16 ms each)[K
[A
[A
[K[A
[K[A
Simulating 499 years, 34.86 weeks as 500 report steps 38% ETA: 0:01:07[K
Progress: Solving step 190/500 (38.00% of time interval complete)[K
Stats: 2745 iterations in 38.86 s (14.16 ms each)[K
[A
[A
[K[A
[K[A
Simulating 499 years, 34.86 weeks as 500 report steps 38% ETA: 0:01:06[K
Progress: Solving step 192/500 (38.40% of time interval complete)[K
Stats: 2756 iterations in 38.99 s (14.15 ms each)[K
[A
[A
[K[A
[K[A
Simulating 499 years, 34.86 weeks as 500 report steps 39% ETA: 0:01:05[K
Progress: Solving step 194/500 (38.80% of time interval complete)[K
Stats: 2766 iterations in 39.11 s (14.14 ms each)[K
[A
[A
[K[A
[K[A
Simulating 499 years, 34.86 weeks as 500 report steps 39% ETA: 0:01:04[K
Progress: Solving step 196/500 (39.20% of time interval complete)[K
Stats: 2776 iterations in 39.23 s (14.13 ms each)[K
[A
[A
[K[A
[K[A
Simulating 499 years, 34.86 weeks as 500 report steps 40% ETA: 0:01:04[K
Progress: Solving step 198/500 (39.60% of time interval complete)[K
Stats: 2786 iterations in 39.34 s (14.12 ms each)[K
[A
[A
[K[A
[K[A
Simulating 499 years, 34.86 weeks as 500 report steps 40% ETA: 0:01:03[K
Progress: Solving step 200/500 (40.00% of time interval complete)[K
Stats: 2796 iterations in 39.45 s (14.11 ms each)[K
[A
[A
[K[A
[K[A
Simulating 499 years, 34.86 weeks as 500 report steps 40% ETA: 0:01:02[K
Progress: Solving step 202/500 (40.40% of time interval complete)[K
Stats: 2806 iterations in 39.56 s (14.10 ms each)[K
[A
[A
[K[A
[K[A
Simulating 499 years, 34.86 weeks as 500 report steps 41% ETA: 0:01:01[K
Progress: Solving step 204/500 (40.80% of time interval complete)[K
Stats: 2817 iterations in 39.72 s (14.10 ms each)[K
[A
[A
[K[A
[K[A
Simulating 499 years, 34.86 weeks as 500 report steps 41% ETA: 0:01:00[K
Progress: Solving step 206/500 (41.20% of time interval complete)[K
Stats: 2827 iterations in 39.83 s (14.09 ms each)[K
[A
[A
[K[A
[K[A
Simulating 499 years, 34.86 weeks as 500 report steps 42% ETA: 0:00:59[K
Progress: Solving step 208/500 (41.60% of time interval complete)[K
Stats: 2837 iterations in 39.94 s (14.08 ms each)[K
[A
[A
[K[A
[K[A
Simulating 499 years, 34.86 weeks as 500 report steps 42% ETA: 0:00:59[K
Progress: Solving step 210/500 (42.00% of time interval complete)[K
Stats: 2847 iterations in 40.05 s (14.07 ms each)[K
[A
[A
[K[A
[K[A
Simulating 499 years, 34.86 weeks as 500 report steps 42% ETA: 0:00:58[K
Progress: Solving step 212/500 (42.40% of time interval complete)[K
Stats: 2858 iterations in 40.17 s (14.06 ms each)[K
[A
[A
[K[A
[K[A
Simulating 499 years, 34.86 weeks as 500 report steps 43% ETA: 0:00:57[K
Progress: Solving step 214/500 (42.80% of time interval complete)[K
Stats: 2868 iterations in 40.29 s (14.05 ms each)[K
[A
[A
[K[A
[K[A
Simulating 499 years, 34.86 weeks as 500 report steps 43% ETA: 0:00:56[K
Progress: Solving step 216/500 (43.20% of time interval complete)[K
Stats: 2879 iterations in 40.42 s (14.04 ms each)[K
[A
[A
[K[A
[K[A
Simulating 499 years, 34.86 weeks as 500 report steps 44% ETA: 0:00:55[K
Progress: Solving step 218/500 (43.60% of time interval complete)[K
Stats: 2890 iterations in 40.54 s (14.03 ms each)[K
[A
[A
[K[A
[K[A
Simulating 499 years, 34.86 weeks as 500 report steps 44% ETA: 0:00:55[K
Progress: Solving step 220/500 (44.00% of time interval complete)[K
Stats: 2900 iterations in 40.67 s (14.02 ms each)[K
[A
[A
[K[A
[K[A
Simulating 499 years, 34.86 weeks as 500 report steps 44% ETA: 0:00:54[K
Progress: Solving step 222/500 (44.40% of time interval complete)[K
Stats: 2910 iterations in 40.79 s (14.02 ms each)[K
[A
[A
[K[A
[K[A
Simulating 499 years, 34.86 weeks as 500 report steps 45% ETA: 0:00:53[K
Progress: Solving step 224/500 (44.80% of time interval complete)[K
Stats: 2921 iterations in 40.91 s (14.00 ms each)[K
[A
[A
[K[A
[K[A
Simulating 499 years, 34.86 weeks as 500 report steps 45% ETA: 0:00:53[K
Progress: Solving step 226/500 (45.20% of time interval complete)[K
Stats: 2931 iterations in 41.04 s (14.00 ms each)[K
[A
[A
[K[A
[K[A
Simulating 499 years, 34.86 weeks as 500 report steps 46% ETA: 0:00:52[K
Progress: Solving step 228/500 (45.60% of time interval complete)[K
Stats: 2941 iterations in 41.14 s (13.99 ms each)[K
[A
[A
[K[A
[K[A
Simulating 499 years, 34.86 weeks as 500 report steps 46% ETA: 0:00:51[K
Progress: Solving step 230/500 (46.00% of time interval complete)[K
Stats: 2951 iterations in 41.25 s (13.98 ms each)[K
[A
[A
[K[A
[K[A
Simulating 499 years, 34.86 weeks as 500 report steps 46% ETA: 0:00:51[K
Progress: Solving step 232/500 (46.40% of time interval complete)[K
Stats: 2962 iterations in 41.39 s (13.97 ms each)[K
[A
[A
[K[A
[K[A
Simulating 499 years, 34.86 weeks as 500 report steps 47% ETA: 0:00:50[K
Progress: Solving step 234/500 (46.80% of time interval complete)[K
Stats: 2973 iterations in 41.50 s (13.96 ms each)[K
[A
[A
[K[A
[K[A
Simulating 499 years, 34.86 weeks as 500 report steps 47% ETA: 0:00:49[K
Progress: Solving step 236/500 (47.20% of time interval complete)[K
Stats: 2983 iterations in 41.60 s (13.95 ms each)[K
[A
[A
[K[A
[K[A
Simulating 499 years, 34.86 weeks as 500 report steps 48% ETA: 0:00:49[K
Progress: Solving step 238/500 (47.60% of time interval complete)[K
Stats: 2993 iterations in 41.71 s (13.94 ms each)[K
[A
[A
[K[A
[K[A
Simulating 499 years, 34.86 weeks as 500 report steps 48% ETA: 0:00:48[K
Progress: Solving step 240/500 (48.00% of time interval complete)[K
Stats: 3004 iterations in 41.83 s (13.93 ms each)[K
[A
[A
[K[A
[K[A
Simulating 499 years, 34.86 weeks as 500 report steps 48% ETA: 0:00:47[K
Progress: Solving step 242/500 (48.40% of time interval complete)[K
Stats: 3014 iterations in 41.95 s (13.92 ms each)[K
[A
[A
[K[A
[K[A
Simulating 499 years, 34.86 weeks as 500 report steps 49% ETA: 0:00:47[K
Progress: Solving step 244/500 (48.80% of time interval complete)[K
Stats: 3025 iterations in 42.07 s (13.91 ms each)[K
[A
[A
[K[A
[K[A
Simulating 499 years, 34.86 weeks as 500 report steps 49% ETA: 0:00:46[K
Progress: Solving step 246/500 (49.20% of time interval complete)[K
Stats: 3041 iterations in 42.27 s (13.90 ms each)[K
[A
[A
[K[A
[K[A
Simulating 499 years, 34.86 weeks as 500 report steps 50% ETA: 0:00:46[K
Progress: Solving step 248/500 (49.60% of time interval complete)[K
Stats: 3055 iterations in 42.41 s (13.88 ms each)[K
[A
[A
[K[A
[K[A
Simulating 499 years, 34.86 weeks as 500 report steps 50% ETA: 0:00:45[K
Progress: Solving step 250/500 (50.00% of time interval complete)[K
Stats: 3070 iterations in 42.55 s (13.86 ms each)[K
[A
[A
[K[A
[K[A
Simulating 499 years, 34.86 weeks as 500 report steps 50% ETA: 0:00:44[K
Progress: Solving step 252/500 (50.40% of time interval complete)[K
Stats: 3085 iterations in 42.69 s (13.84 ms each)[K
[A
[A
[K[A
[K[A
Simulating 499 years, 34.86 weeks as 500 report steps 51% ETA: 0:00:44[K
Progress: Solving step 254/500 (50.80% of time interval complete)[K
Stats: 3098 iterations in 42.82 s (13.82 ms each)[K
[A
[A
[K[A
[K[A
Simulating 499 years, 34.86 weeks as 500 report steps 51% ETA: 0:00:43[K
Progress: Solving step 256/500 (51.20% of time interval complete)[K
Stats: 3115 iterations in 42.99 s (13.80 ms each)[K
[A
[A
[K[A
[K[A
Simulating 499 years, 34.86 weeks as 500 report steps 51% ETA: 0:00:43[K
Progress: Solving step 258/500 (51.60% of time interval complete)[K
Stats: 3131 iterations in 43.14 s (13.78 ms each)[K
[A
[A
[K[A
[K[A
Simulating 499 years, 34.86 weeks as 500 report steps 52% ETA: 0:00:42[K
Progress: Solving step 260/500 (52.00% of time interval complete)[K
Stats: 3147 iterations in 43.34 s (13.77 ms each)[K
[A
[A
[K[A
[K[A
Simulating 499 years, 34.86 weeks as 500 report steps 52% ETA: 0:00:42[K
Progress: Solving step 262/500 (52.40% of time interval complete)[K
Stats: 3163 iterations in 43.51 s (13.76 ms each)[K
[A
[A
[K[A
[K[A
Simulating 499 years, 34.86 weeks as 500 report steps 53% ETA: 0:00:41[K
Progress: Solving step 264/500 (52.80% of time interval complete)[K
Stats: 3178 iterations in 43.65 s (13.74 ms each)[K
[A
[A
[K[A
[K[A
Simulating 499 years, 34.86 weeks as 500 report steps 53% ETA: 0:00:41[K
Progress: Solving step 266/500 (53.20% of time interval complete)[K
Stats: 3197 iterations in 43.84 s (13.71 ms each)[K
[A
[A
[K[A
[K[A
Simulating 499 years, 34.86 weeks as 500 report steps 53% ETA: 0:00:40[K
Progress: Solving step 268/500 (53.60% of time interval complete)[K
Stats: 3213 iterations in 44.00 s (13.70 ms each)[K
[A
[A
[K[A
[K[A
Simulating 499 years, 34.86 weeks as 500 report steps 54% ETA: 0:00:40[K
Progress: Solving step 270/500 (54.00% of time interval complete)[K
Stats: 3225 iterations in 44.13 s (13.68 ms each)[K
[A
[A
[K[A
[K[A
Simulating 499 years, 34.86 weeks as 500 report steps 54% ETA: 0:00:39[K
Progress: Solving step 272/500 (54.40% of time interval complete)[K
Stats: 3236 iterations in 44.25 s (13.67 ms each)[K
[A
[A
[K[A
[K[A
Simulating 499 years, 34.86 weeks as 500 report steps 55% ETA: 0:00:39[K
Progress: Solving step 274/500 (54.80% of time interval complete)[K
Stats: 3254 iterations in 44.44 s (13.66 ms each)[K
[A
[A
[K[A
[K[A
Simulating 499 years, 34.86 weeks as 500 report steps 55% ETA: 0:00:38[K
Progress: Solving step 276/500 (55.20% of time interval complete)[K
Stats: 3270 iterations in 44.60 s (13.64 ms each)[K
[A
[A
[K[A
[K[A
Simulating 499 years, 34.86 weeks as 500 report steps 55% ETA: 0:00:38[K
Progress: Solving step 278/500 (55.60% of time interval complete)[K
Stats: 3284 iterations in 44.74 s (13.62 ms each)[K
[A
[A
[K[A
[K[A
Simulating 499 years, 34.86 weeks as 500 report steps 56% ETA: 0:00:37[K
Progress: Solving step 280/500 (56.00% of time interval complete)[K
Stats: 3294 iterations in 44.85 s (13.61 ms each)[K
[A
[A
[K[A
[K[A
Simulating 499 years, 34.86 weeks as 500 report steps 56% ETA: 0:00:37[K
Progress: Solving step 282/500 (56.40% of time interval complete)[K
Stats: 3307 iterations in 44.98 s (13.60 ms each)[K
[A
[A
[K[A
[K[A
Simulating 499 years, 34.86 weeks as 500 report steps 57% ETA: 0:00:36[K
Progress: Solving step 284/500 (56.80% of time interval complete)[K
Stats: 3321 iterations in 45.12 s (13.59 ms each)[K
[A
[A
[K[A
[K[A
Simulating 499 years, 34.86 weeks as 500 report steps 57% ETA: 0:00:36[K
Progress: Solving step 286/500 (57.20% of time interval complete)[K
Stats: 3335 iterations in 45.27 s (13.57 ms each)[K
[A
[A
[K[A
[K[A
Simulating 499 years, 34.86 weeks as 500 report steps 57% ETA: 0:00:35[K
Progress: Solving step 288/500 (57.60% of time interval complete)[K
Stats: 3349 iterations in 45.41 s (13.56 ms each)[K
[A
[A
[K[A
[K[A
Simulating 499 years, 34.86 weeks as 500 report steps 58% ETA: 0:00:35[K
Progress: Solving step 290/500 (58.00% of time interval complete)[K
Stats: 3361 iterations in 45.58 s (13.56 ms each)[K
[A
[A
[K[A
[K[A
Simulating 499 years, 34.86 weeks as 500 report steps 58% ETA: 0:00:34[K
Progress: Solving step 292/500 (58.40% of time interval complete)[K
Stats: 3371 iterations in 45.70 s (13.56 ms each)[K
[A
[A
[K[A
[K[A
Simulating 499 years, 34.86 weeks as 500 report steps 59% ETA: 0:00:34[K
Progress: Solving step 294/500 (58.80% of time interval complete)[K
Stats: 3381 iterations in 45.81 s (13.55 ms each)[K
[A
[A
[K[A
[K[A
Simulating 499 years, 34.86 weeks as 500 report steps 59% ETA: 0:00:33[K
Progress: Solving step 296/500 (59.20% of time interval complete)[K
Stats: 3391 iterations in 45.91 s (13.54 ms each)[K
[A
[A
[K[A
[K[A
Simulating 499 years, 34.86 weeks as 500 report steps 59% ETA: 0:00:33[K
Progress: Solving step 298/500 (59.60% of time interval complete)[K
Stats: 3401 iterations in 46.02 s (13.53 ms each)[K
[A
[A
[K[A
[K[A
Simulating 499 years, 34.86 weeks as 500 report steps 60% ETA: 0:00:32[K
Progress: Solving step 300/500 (60.00% of time interval complete)[K
Stats: 3411 iterations in 46.13 s (13.52 ms each)[K
[A
[A
[K[A
[K[A
Simulating 499 years, 34.86 weeks as 500 report steps 60% ETA: 0:00:32[K
Progress: Solving step 302/500 (60.40% of time interval complete)[K
Stats: 3422 iterations in 46.25 s (13.51 ms each)[K
[A
[A
[K[A
[K[A
Simulating 499 years, 34.86 weeks as 500 report steps 61% ETA: 0:00:31[K
Progress: Solving step 304/500 (60.80% of time interval complete)[K
Stats: 3434 iterations in 46.37 s (13.50 ms each)[K
[A
[A
[K[A
[K[A
Simulating 499 years, 34.86 weeks as 500 report steps 61% ETA: 0:00:31[K
Progress: Solving step 306/500 (61.20% of time interval complete)[K
Stats: 3445 iterations in 46.49 s (13.50 ms each)[K
[A
[A
[K[A
[K[A
Simulating 499 years, 34.86 weeks as 500 report steps 61% ETA: 0:00:31[K
Progress: Solving step 308/500 (61.60% of time interval complete)[K
Stats: 3455 iterations in 46.62 s (13.49 ms each)[K
[A
[A
[K[A
[K[A
Simulating 499 years, 34.86 weeks as 500 report steps 62% ETA: 0:00:30[K
Progress: Solving step 310/500 (62.00% of time interval complete)[K
Stats: 3467 iterations in 46.78 s (13.49 ms each)[K
[A
[A
[K[A
[K[A
Simulating 499 years, 34.86 weeks as 500 report steps 62% ETA: 0:00:30[K
Progress: Solving step 312/500 (62.40% of time interval complete)[K
Stats: 3479 iterations in 46.93 s (13.49 ms each)[K
[A
[A
[K[A
[K[A
Simulating 499 years, 34.86 weeks as 500 report steps 63% ETA: 0:00:29[K
Progress: Solving step 314/500 (62.80% of time interval complete)[K
Stats: 3489 iterations in 47.06 s (13.49 ms each)[K
[A
[A
[K[A
[K[A
Simulating 499 years, 34.86 weeks as 500 report steps 63% ETA: 0:00:29[K
Progress: Solving step 316/500 (63.20% of time interval complete)[K
Stats: 3499 iterations in 47.18 s (13.48 ms each)[K
[A
[A
[K[A
[K[A
Simulating 499 years, 34.86 weeks as 500 report steps 63% ETA: 0:00:28[K
Progress: Solving step 318/500 (63.60% of time interval complete)[K
Stats: 3509 iterations in 47.31 s (13.48 ms each)[K
[A
[A
[K[A
[K[A
Simulating 499 years, 34.86 weeks as 500 report steps 64% ETA: 0:00:28[K
Progress: Solving step 320/500 (64.00% of time interval complete)[K
Stats: 3519 iterations in 47.43 s (13.48 ms each)[K
[A
[A
[K[A
[K[A
Simulating 499 years, 34.86 weeks as 500 report steps 64% ETA: 0:00:28[K
Progress: Solving step 322/500 (64.40% of time interval complete)[K
Stats: 3530 iterations in 47.57 s (13.48 ms each)[K
[A
[A
[K[A
[K[A
Simulating 499 years, 34.86 weeks as 500 report steps 65% ETA: 0:00:27[K
Progress: Solving step 324/500 (64.80% of time interval complete)[K
Stats: 3541 iterations in 47.71 s (13.47 ms each)[K
[A
[A
[K[A
[K[A
Simulating 499 years, 34.86 weeks as 500 report steps 65% ETA: 0:00:27[K
Progress: Solving step 326/500 (65.20% of time interval complete)[K
Stats: 3551 iterations in 47.83 s (13.47 ms each)[K
[A
[A
[K[A
[K[A
Simulating 499 years, 34.86 weeks as 500 report steps 65% ETA: 0:00:26[K
Progress: Solving step 328/500 (65.60% of time interval complete)[K
Stats: 3561 iterations in 47.95 s (13.46 ms each)[K
[A
[A
[K[A
[K[A
Simulating 499 years, 34.86 weeks as 500 report steps 66% ETA: 0:00:26[K
Progress: Solving step 330/500 (66.00% of time interval complete)[K
Stats: 3572 iterations in 48.10 s (13.47 ms each)[K
[A
[A
[K[A
[K[A
Simulating 499 years, 34.86 weeks as 500 report steps 66% ETA: 0:00:26[K
Progress: Solving step 332/500 (66.40% of time interval complete)[K
Stats: 3583 iterations in 48.24 s (13.46 ms each)[K
[A
[A
[K[A
[K[A
Simulating 499 years, 34.86 weeks as 500 report steps 67% ETA: 0:00:25[K
Progress: Solving step 334/500 (66.80% of time interval complete)[K
Stats: 3595 iterations in 48.40 s (13.46 ms each)[K
[A
[A
[K[A
[K[A
Simulating 499 years, 34.86 weeks as 500 report steps 67% ETA: 0:00:25[K
Progress: Solving step 336/500 (67.20% of time interval complete)[K
Stats: 3607 iterations in 48.54 s (13.46 ms each)[K
[A
[A
[K[A
[K[A
Simulating 499 years, 34.86 weeks as 500 report steps 67% ETA: 0:00:25[K
Progress: Solving step 338/500 (67.60% of time interval complete)[K
Stats: 3621 iterations in 48.70 s (13.45 ms each)[K
[A
[A
[K[A
[K[A
Simulating 499 years, 34.86 weeks as 500 report steps 68% ETA: 0:00:24[K
Progress: Solving step 340/500 (68.00% of time interval complete)[K
Stats: 3635 iterations in 48.85 s (13.44 ms each)[K
[A
[A
[K[A
[K[A
Simulating 499 years, 34.86 weeks as 500 report steps 68% ETA: 0:00:24[K
Progress: Solving step 342/500 (68.40% of time interval complete)[K
Stats: 3648 iterations in 49.01 s (13.44 ms each)[K
[A
[A
[K[A
[K[A
Simulating 499 years, 34.86 weeks as 500 report steps 69% ETA: 0:00:23[K
Progress: Solving step 344/500 (68.80% of time interval complete)[K
Stats: 3662 iterations in 49.18 s (13.43 ms each)[K
[A
[A
[K[A
[K[A
Simulating 499 years, 34.86 weeks as 500 report steps 69% ETA: 0:00:23[K
Progress: Solving step 346/500 (69.20% of time interval complete)[K
Stats: 3676 iterations in 49.33 s (13.42 ms each)[K
[A
[A
[K[A
[K[A
Simulating 499 years, 34.86 weeks as 500 report steps 69% ETA: 0:00:23[K
Progress: Solving step 348/500 (69.60% of time interval complete)[K
Stats: 3690 iterations in 49.50 s (13.42 ms each)[K
[A
[A
[K[A
[K[A
Simulating 499 years, 34.86 weeks as 500 report steps 70% ETA: 0:00:22[K
Progress: Solving step 350/500 (70.00% of time interval complete)[K
Stats: 3704 iterations in 49.66 s (13.41 ms each)[K
[A
[A
[K[A
[K[A
Simulating 499 years, 34.86 weeks as 500 report steps 70% ETA: 0:00:22[K
Progress: Solving step 352/500 (70.40% of time interval complete)[K
Stats: 3717 iterations in 49.80 s (13.40 ms each)[K
[A
[A
[K[A
[K[A
Simulating 499 years, 34.86 weeks as 500 report steps 71% ETA: 0:00:22[K
Progress: Solving step 354/500 (70.80% of time interval complete)[K
Stats: 3731 iterations in 49.94 s (13.39 ms each)[K
[A
[A
[K[A
[K[A
Simulating 499 years, 34.86 weeks as 500 report steps 71% ETA: 0:00:21[K
Progress: Solving step 356/500 (71.20% of time interval complete)[K
Stats: 3741 iterations in 50.06 s (13.38 ms each)[K
[A
[A
[K[A
[K[A
Simulating 499 years, 34.86 weeks as 500 report steps 71% ETA: 0:00:21[K
Progress: Solving step 358/500 (71.60% of time interval complete)[K
Stats: 3752 iterations in 50.19 s (13.38 ms each)[K
[A
[A
[K[A
[K[A
Simulating 499 years, 34.86 weeks as 500 report steps 72% ETA: 0:00:21[K
Progress: Solving step 360/500 (72.00% of time interval complete)[K
Stats: 3762 iterations in 50.32 s (13.38 ms each)[K
[A
[A
[K[A
[K[A
Simulating 499 years, 34.86 weeks as 500 report steps 72% ETA: 0:00:20[K
Progress: Solving step 362/500 (72.40% of time interval complete)[K
Stats: 3772 iterations in 50.45 s (13.38 ms each)[K
[A
[A
[K[A
[K[A
Simulating 499 years, 34.86 weeks as 500 report steps 73% ETA: 0:00:20[K
Progress: Solving step 364/500 (72.80% of time interval complete)[K
Stats: 3782 iterations in 50.57 s (13.37 ms each)[K
[A
[A
[K[A
[K[A
Simulating 499 years, 34.86 weeks as 500 report steps 73% ETA: 0:00:20[K
Progress: Solving step 366/500 (73.20% of time interval complete)[K
Stats: 3792 iterations in 50.70 s (13.37 ms each)[K
[A
[A
[K[A
[K[A
Simulating 499 years, 34.86 weeks as 500 report steps 73% ETA: 0:00:19[K
Progress: Solving step 368/500 (73.60% of time interval complete)[K
Stats: 3802 iterations in 50.85 s (13.37 ms each)[K
[A
[A
[K[A
[K[A
Simulating 499 years, 34.86 weeks as 500 report steps 74% ETA: 0:00:19[K
Progress: Solving step 370/500 (74.00% of time interval complete)[K
Stats: 3812 iterations in 50.97 s (13.37 ms each)[K
[A
[A
[K[A
[K[A
Simulating 499 years, 34.86 weeks as 500 report steps 74% ETA: 0:00:18[K
Progress: Solving step 372/500 (74.40% of time interval complete)[K
Stats: 3822 iterations in 51.08 s (13.37 ms each)[K
[A
[A
[K[A
[K[A
Simulating 499 years, 34.86 weeks as 500 report steps 75% ETA: 0:00:18[K
Progress: Solving step 374/500 (74.80% of time interval complete)[K
Stats: 3832 iterations in 51.19 s (13.36 ms each)[K
[A
[A
[K[A
[K[A
Simulating 499 years, 34.86 weeks as 500 report steps 75% ETA: 0:00:18[K
Progress: Solving step 376/500 (75.20% of time interval complete)[K
Stats: 3842 iterations in 51.30 s (13.35 ms each)[K
[A
[A
[K[A
[K[A
Simulating 499 years, 34.86 weeks as 500 report steps 75% ETA: 0:00:17[K
Progress: Solving step 378/500 (75.60% of time interval complete)[K
Stats: 3852 iterations in 51.42 s (13.35 ms each)[K
[A
[A
[K[A
[K[A
Simulating 499 years, 34.86 weeks as 500 report steps 76% ETA: 0:00:17[K
Progress: Solving step 380/500 (76.00% of time interval complete)[K
Stats: 3862 iterations in 51.54 s (13.34 ms each)[K
[A
[A
[K[A
[K[A
Simulating 499 years, 34.86 weeks as 500 report steps 76% ETA: 0:00:17[K
Progress: Solving step 382/500 (76.40% of time interval complete)[K
Stats: 3872 iterations in 51.65 s (13.34 ms each)[K
[A
[A
[K[A
[K[A
Simulating 499 years, 34.86 weeks as 500 report steps 77% ETA: 0:00:16[K
Progress: Solving step 384/500 (76.80% of time interval complete)[K
Stats: 3882 iterations in 51.79 s (13.34 ms each)[K
[A
[A
[K[A
[K[A
Simulating 499 years, 34.86 weeks as 500 report steps 77% ETA: 0:00:16[K
Progress: Solving step 386/500 (77.20% of time interval complete)[K
Stats: 3892 iterations in 51.91 s (13.34 ms each)[K
[A
[A
[K[A
[K[A
Simulating 499 years, 34.86 weeks as 500 report steps 77% ETA: 0:00:16[K
Progress: Solving step 388/500 (77.60% of time interval complete)[K
Stats: 3902 iterations in 52.03 s (13.33 ms each)[K
[A
[A
[K[A
[K[A
Simulating 499 years, 34.86 weeks as 500 report steps 78% ETA: 0:00:15[K
Progress: Solving step 390/500 (78.00% of time interval complete)[K
Stats: 3912 iterations in 52.17 s (13.34 ms each)[K
[A
[A
[K[A
[K[A
Simulating 499 years, 34.86 weeks as 500 report steps 78% ETA: 0:00:15[K
Progress: Solving step 392/500 (78.40% of time interval complete)[K
Stats: 3922 iterations in 52.29 s (13.33 ms each)[K
[A
[A
[K[A
[K[A
Simulating 499 years, 34.86 weeks as 500 report steps 79% ETA: 0:00:15[K
Progress: Solving step 394/500 (78.80% of time interval complete)[K
Stats: 3932 iterations in 52.42 s (13.33 ms each)[K
[A
[A
[K[A
[K[A
Simulating 499 years, 34.86 weeks as 500 report steps 79% ETA: 0:00:15[K
Progress: Solving step 396/500 (79.20% of time interval complete)[K
Stats: 3942 iterations in 52.55 s (13.33 ms each)[K
[A
[A
[K[A
[K[A
Simulating 499 years, 34.86 weeks as 500 report steps 79% ETA: 0:00:14[K
Progress: Solving step 398/500 (79.60% of time interval complete)[K
Stats: 3952 iterations in 52.68 s (13.33 ms each)[K
[A
[A
[K[A
[K[A
Simulating 499 years, 34.86 weeks as 500 report steps 80% ETA: 0:00:14[K
Progress: Solving step 400/500 (80.00% of time interval complete)[K
Stats: 3962 iterations in 52.82 s (13.33 ms each)[K
[A
[A
[K[A
[K[A
Simulating 499 years, 34.86 weeks as 500 report steps 80% ETA: 0:00:14[K
Progress: Solving step 402/500 (80.40% of time interval complete)[K
Stats: 3972 iterations in 52.95 s (13.33 ms each)[K
[A
[A
[K[A
[K[A
Simulating 499 years, 34.86 weeks as 500 report steps 81% ETA: 0:00:13[K
Progress: Solving step 404/500 (80.80% of time interval complete)[K
Stats: 3982 iterations in 53.08 s (13.33 ms each)[K
[A
[A
[K[A
[K[A
Simulating 499 years, 34.86 weeks as 500 report steps 81% ETA: 0:00:13[K
Progress: Solving step 406/500 (81.20% of time interval complete)[K
Stats: 3992 iterations in 53.22 s (13.33 ms each)[K
[A
[A
[K[A
[K[A
Simulating 499 years, 34.86 weeks as 500 report steps 81% ETA: 0:00:13[K
Progress: Solving step 408/500 (81.60% of time interval complete)[K
Stats: 4002 iterations in 53.36 s (13.33 ms each)[K
[A
[A
[K[A
[K[A
Simulating 499 years, 34.86 weeks as 500 report steps 82% ETA: 0:00:12[K
Progress: Solving step 410/500 (82.00% of time interval complete)[K
Stats: 4012 iterations in 53.50 s (13.34 ms each)[K
[A
[A
[K[A
[K[A
Simulating 499 years, 34.86 weeks as 500 report steps 82% ETA: 0:00:12[K
Progress: Solving step 411/500 (82.20% of time interval complete)[K
Stats: 4017 iterations in 53.66 s (13.36 ms each)[K
[A
[A
[K[A
[K[A
Simulating 499 years, 34.86 weeks as 500 report steps 82% ETA: 0:00:12[K
Progress: Solving step 413/500 (82.60% of time interval complete)[K
Stats: 4027 iterations in 53.80 s (13.36 ms each)[K
[A
[A
[K[A
[K[A
Simulating 499 years, 34.86 weeks as 500 report steps 83% ETA: 0:00:12[K
Progress: Solving step 415/500 (83.00% of time interval complete)[K
Stats: 4037 iterations in 53.95 s (13.36 ms each)[K
[A
[A
[K[A
[K[A
Simulating 499 years, 34.86 weeks as 500 report steps 83% ETA: 0:00:11[K
Progress: Solving step 417/500 (83.40% of time interval complete)[K
Stats: 4047 iterations in 54.08 s (13.36 ms each)[K
[A
[A
[K[A
[K[A
Simulating 499 years, 34.86 weeks as 500 report steps 84% ETA: 0:00:11[K
Progress: Solving step 419/500 (83.80% of time interval complete)[K
Stats: 4057 iterations in 54.22 s (13.36 ms each)[K
[A
[A
[K[A
[K[A
Simulating 499 years, 34.86 weeks as 500 report steps 84% ETA: 0:00:11[K
Progress: Solving step 421/500 (84.20% of time interval complete)[K
Stats: 4067 iterations in 54.36 s (13.37 ms each)[K
[A
[A
[K[A
[K[A
Simulating 499 years, 34.86 weeks as 500 report steps 84% ETA: 0:00:10[K
Progress: Solving step 423/500 (84.60% of time interval complete)[K
Stats: 4077 iterations in 54.50 s (13.37 ms each)[K
[A
[A
[K[A
[K[A
Simulating 499 years, 34.86 weeks as 500 report steps 85% ETA: 0:00:10[K
Progress: Solving step 425/500 (85.00% of time interval complete)[K
Stats: 4088 iterations in 54.66 s (13.37 ms each)[K
[A
[A
[K[A
[K[A
Simulating 499 years, 34.86 weeks as 500 report steps 85% ETA: 0:00:10[K
Progress: Solving step 427/500 (85.40% of time interval complete)[K
Stats: 4098 iterations in 54.80 s (13.37 ms each)[K
[A
[A
[K[A
[K[A
Simulating 499 years, 34.86 weeks as 500 report steps 86% ETA: 0:00:10[K
Progress: Solving step 429/500 (85.80% of time interval complete)[K
Stats: 4108 iterations in 54.95 s (13.38 ms each)[K
[A
[A
[K[A
[K[A
Simulating 499 years, 34.86 weeks as 500 report steps 86% ETA: 0:00:09[K
Progress: Solving step 431/500 (86.20% of time interval complete)[K
Stats: 4118 iterations in 55.09 s (13.38 ms each)[K
[A
[A
[K[A
[K[A
Simulating 499 years, 34.86 weeks as 500 report steps 86% ETA: 0:00:09[K
Progress: Solving step 433/500 (86.60% of time interval complete)[K
Stats: 4128 iterations in 55.90 s (13.54 ms each)[K
[A
[A
[K[A
[K[A
Simulating 499 years, 34.86 weeks as 500 report steps 87% ETA: 0:00:09[K
Progress: Solving step 435/500 (87.00% of time interval complete)[K
Stats: 4138 iterations in 56.04 s (13.54 ms each)[K
[A
[A
[K[A
[K[A
Simulating 499 years, 34.86 weeks as 500 report steps 87% ETA: 0:00:09[K
Progress: Solving step 437/500 (87.40% of time interval complete)[K
Stats: 4153 iterations in 56.23 s (13.54 ms each)[K
[A
[A
[K[A
[K[A
Simulating 499 years, 34.86 weeks as 500 report steps 88% ETA: 0:00:08[K
Progress: Solving step 439/500 (87.80% of time interval complete)[K
Stats: 4166 iterations in 56.40 s (13.54 ms each)[K
[A
[A
[K[A
[K[A
Simulating 499 years, 34.86 weeks as 500 report steps 88% ETA: 0:00:08[K
Progress: Solving step 441/500 (88.20% of time interval complete)[K
Stats: 4176 iterations in 56.53 s (13.54 ms each)[K
[A
[A
[K[A
[K[A
Simulating 499 years, 34.86 weeks as 500 report steps 88% ETA: 0:00:08[K
Progress: Solving step 443/500 (88.60% of time interval complete)[K
Stats: 4186 iterations in 56.67 s (13.54 ms each)[K
[A
[A
[K[A
[K[A
Simulating 499 years, 34.86 weeks as 500 report steps 89% ETA: 0:00:08[K
Progress: Solving step 444/500 (88.80% of time interval complete)[K
Stats: 4195 iterations in 56.77 s (13.53 ms each)[K
[A
[A
[K[A
[K[A
Simulating 499 years, 34.86 weeks as 500 report steps 89% ETA: 0:00:07[K
Progress: Solving step 445/500 (89.00% of time interval complete)[K
Stats: 4205 iterations in 56.89 s (13.53 ms each)[K
[A
[A
[K[A
[K[A
Simulating 499 years, 34.86 weeks as 500 report steps 89% ETA: 0:00:07[K
Progress: Solving step 446/500 (89.20% of time interval complete)[K
Stats: 4215 iterations in 57.00 s (13.52 ms each)[K
[A
[A
[K[A
[K[A
Simulating 499 years, 34.86 weeks as 500 report steps 89% ETA: 0:00:07[K
Progress: Solving step 447/500 (89.40% of time interval complete)[K
Stats: 4224 iterations in 57.10 s (13.52 ms each)[K
[A
[A
[K[A
[K[A
Simulating 499 years, 34.86 weeks as 500 report steps 90% ETA: 0:00:07[K
Progress: Solving step 449/500 (89.80% of time interval complete)[K
Stats: 4234 iterations in 57.24 s (13.52 ms each)[K
[A
[A
[K[A
[K[A
Simulating 499 years, 34.86 weeks as 500 report steps 90% ETA: 0:00:07[K
Progress: Solving step 451/500 (90.20% of time interval complete)[K
Stats: 4244 iterations in 57.39 s (13.52 ms each)[K
[A
[A
[K[A
[K[A
Simulating 499 years, 34.86 weeks as 500 report steps 90% ETA: 0:00:06[K
Progress: Solving step 453/500 (90.60% of time interval complete)[K
Stats: 4257 iterations in 57.56 s (13.52 ms each)[K
[A
[A
[K[A
[K[A
Simulating 499 years, 34.86 weeks as 500 report steps 91% ETA: 0:00:06[K
Progress: Solving step 454/500 (90.80% of time interval complete)[K
Stats: 4267 iterations in 57.68 s (13.52 ms each)[K
[A
[A
[K[A
[K[A
Simulating 499 years, 34.86 weeks as 500 report steps 91% ETA: 0:00:06[K
Progress: Solving step 455/500 (91.00% of time interval complete)[K
Stats: 4277 iterations in 57.80 s (13.51 ms each)[K
[A
[A
[K[A
[K[A
Simulating 499 years, 34.86 weeks as 500 report steps 91% ETA: 0:00:06[K
Progress: Solving step 456/500 (91.20% of time interval complete)[K
Stats: 4287 iterations in 57.91 s (13.51 ms each)[K
[A
[A
[K[A
[K[A
Simulating 499 years, 34.86 weeks as 500 report steps 91% ETA: 0:00:06[K
Progress: Solving step 457/500 (91.40% of time interval complete)[K
Stats: 4296 iterations in 58.02 s (13.51 ms each)[K
[A
[A
[K[A
[K[A
Simulating 499 years, 34.86 weeks as 500 report steps 92% ETA: 0:00:06[K
Progress: Solving step 459/500 (91.80% of time interval complete)[K
Stats: 4306 iterations in 58.17 s (13.51 ms each)[K
[A
[A
[K[A
[K[A
Simulating 499 years, 34.86 weeks as 500 report steps 92% ETA: 0:00:05[K
Progress: Solving step 461/500 (92.20% of time interval complete)[K
Stats: 4316 iterations in 58.31 s (13.51 ms each)[K
[A
[A
[K[A
[K[A
Simulating 499 years, 34.86 weeks as 500 report steps 92% ETA: 0:00:05[K
Progress: Solving step 463/500 (92.60% of time interval complete)[K
Stats: 4326 iterations in 58.46 s (13.51 ms each)[K
[A
[A
[K[A
[K[A
Simulating 499 years, 34.86 weeks as 500 report steps 93% ETA: 0:00:05[K
Progress: Solving step 464/500 (92.80% of time interval complete)[K
Stats: 4336 iterations in 58.59 s (13.51 ms each)[K
[A
[A
[K[A
[K[A
Simulating 499 years, 34.86 weeks as 500 report steps 93% ETA: 0:00:05[K
Progress: Solving step 465/500 (93.00% of time interval complete)[K
Stats: 4346 iterations in 58.71 s (13.51 ms each)[K
[A
[A
[K[A
[K[A
Simulating 499 years, 34.86 weeks as 500 report steps 93% ETA: 0:00:05[K
Progress: Solving step 466/500 (93.20% of time interval complete)[K
Stats: 4356 iterations in 58.83 s (13.51 ms each)[K
[A
[A
[K[A
[K[A
Simulating 499 years, 34.86 weeks as 500 report steps 93% ETA: 0:00:04[K
Progress: Solving step 468/500 (93.60% of time interval complete)[K
Stats: 4373 iterations in 59.04 s (13.50 ms each)[K
[A
[A
[K[A
[K[A
Simulating 499 years, 34.86 weeks as 500 report steps 94% ETA: 0:00:04[K
Progress: Solving step 469/500 (93.80% of time interval complete)[K
Stats: 4382 iterations in 59.14 s (13.50 ms each)[K
[A
[A
[K[A
[K[A
Simulating 499 years, 34.86 weeks as 500 report steps 94% ETA: 0:00:04[K
Progress: Solving step 471/500 (94.20% of time interval complete)[K
Stats: 4392 iterations in 59.28 s (13.50 ms each)[K
[A
[A
[K[A
[K[A
Simulating 499 years, 34.86 weeks as 500 report steps 94% ETA: 0:00:04[K
Progress: Solving step 473/500 (94.60% of time interval complete)[K
Stats: 4402 iterations in 59.43 s (13.50 ms each)[K
[A
[A
[K[A
[K[A
Simulating 499 years, 34.86 weeks as 500 report steps 95% ETA: 0:00:03[K
Progress: Solving step 475/500 (95.00% of time interval complete)[K
Stats: 4412 iterations in 59.57 s (13.50 ms each)[K
[A
[A
[K[A
[K[A
Simulating 499 years, 34.86 weeks as 500 report steps 95% ETA: 0:00:03[K
Progress: Solving step 476/500 (95.20% of time interval complete)[K
Stats: 4421 iterations in 59.68 s (13.50 ms each)[K
[A
[A
[K[A
[K[A
Simulating 499 years, 34.86 weeks as 500 report steps 95% ETA: 0:00:03[K
Progress: Solving step 477/500 (95.40% of time interval complete)[K
Stats: 4431 iterations in 59.79 s (13.49 ms each)[K
[A
[A
[K[A
[K[A
Simulating 499 years, 34.86 weeks as 500 report steps 95% ETA: 0:00:03[K
Progress: Solving step 478/500 (95.60% of time interval complete)[K
Stats: 4441 iterations in 59.91 s (13.49 ms each)[K
[A
[A
[K[A
[K[A
Simulating 499 years, 34.86 weeks as 500 report steps 96% ETA: 0:00:03[K
Progress: Solving step 479/500 (95.80% of time interval complete)[K
Stats: 4449 iterations in 60.01 s (13.49 ms each)[K
[A
[A
[K[A
[K[A
Simulating 499 years, 34.86 weeks as 500 report steps 96% ETA: 0:00:03[K
Progress: Solving step 480/500 (96.00% of time interval complete)[K
Stats: 4458 iterations in 60.13 s (13.49 ms each)[K
[A
[A
[K[A
[K[A
Simulating 499 years, 34.86 weeks as 500 report steps 96% ETA: 0:00:02[K
Progress: Solving step 482/500 (96.40% of time interval complete)[K
Stats: 4475 iterations in 60.33 s (13.48 ms each)[K
[A
[A
[K[A
[K[A
Simulating 499 years, 34.86 weeks as 500 report steps 97% ETA: 0:00:02[K
Progress: Solving step 484/500 (96.80% of time interval complete)[K
Stats: 4492 iterations in 60.53 s (13.47 ms each)[K
[A
[A
[K[A
[K[A
Simulating 499 years, 34.86 weeks as 500 report steps 97% ETA: 0:00:02[K
Progress: Solving step 486/500 (97.20% of time interval complete)[K
Stats: 4508 iterations in 60.73 s (13.47 ms each)[K
[A
[A
[K[A
[K[A
Simulating 499 years, 34.86 weeks as 500 report steps 97% ETA: 0:00:02[K
Progress: Solving step 487/500 (97.40% of time interval complete)[K
Stats: 4518 iterations in 60.84 s (13.47 ms each)[K
[A
[A
[K[A
[K[A
Simulating 499 years, 34.86 weeks as 500 report steps 98% ETA: 0:00:02[K
Progress: Solving step 489/500 (97.80% of time interval complete)[K
Stats: 4534 iterations in 61.04 s (13.46 ms each)[K
[A
[A
[K[A
[K[A
Simulating 499 years, 34.86 weeks as 500 report steps 98% ETA: 0:00:01[K
Progress: Solving step 491/500 (98.20% of time interval complete)[K
Stats: 4549 iterations in 61.31 s (13.48 ms each)[K
[A
[A
[K[A
[K[A
Simulating 499 years, 34.86 weeks as 500 report steps 98% ETA: 0:00:01[K
Progress: Solving step 493/500 (98.60% of time interval complete)[K
Stats: 4564 iterations in 61.50 s (13.47 ms each)[K
[A
[A
[K[A
[K[A
Simulating 499 years, 34.86 weeks as 500 report steps 99% ETA: 0:00:01[K
Progress: Solving step 495/500 (99.00% of time interval complete)[K
Stats: 4579 iterations in 61.67 s (13.47 ms each)[K
[A
[A
[K[A
[K[A
Simulating 499 years, 34.86 weeks as 500 report steps 99% ETA: 0:00:01[K
Progress: Solving step 497/500 (99.40% of time interval complete)[K
Stats: 4593 iterations in 61.84 s (13.46 ms each)[K
[A
[A
[K[A
[K[A
Simulating 499 years, 34.86 weeks as 500 report steps 99% ETA: 0:00:00[K
Progress: Solving step 499/500 (99.80% of time interval complete)[K
Stats: 4609 iterations in 62.04 s (13.46 ms each)[K
[A
[A
[K[A
[K[A
Simulating 499 years, 34.86 weeks as 500 report steps 100% Time: 0:01:04[K
Progress: Solved step 500/500[K
Stats: 4623 iterations in 62.21 s (13.46 ms each)[K
╭────────────────┬───────────┬────────────────┬──────────────╮
│ Iteration type │ Avg/step │ Avg/ministep │ Total │
│ │ 500 steps │ 2565 ministeps │ (wasted) │
├────────────────┼───────────┼────────────────┼──────────────┤
│ Newton │ 9.246 │ 1.80234 │ 4623 (330) │
│ Linearization │ 14.376 │ 2.80234 │ 7188 (352) │
│ Linear solver │ 39.526 │ 7.70487 │ 19763 (1282) │
│ Precond apply │ 79.052 │ 15.4097 │ 39526 (2564) │
╰────────────────┴───────────┴────────────────┴──────────────╯
╭───────────────┬─────────┬────────────┬─────────╮
│ Timing type │ Each │ Relative │ Total │
│ │ ms │ Percentage │ s │
├───────────────┼─────────┼────────────┼─────────┤
│ Properties │ 1.9994 │ 14.86 % │ 9.2431 │
│ Equations │ 0.9136 │ 10.56 % │ 6.5673 │
│ Assembly │ 0.5427 │ 6.27 % │ 3.9012 │
│ Linear solve │ 0.6965 │ 5.18 % │ 3.2199 │
│ Linear setup │ 3.2099 │ 23.85 % │ 14.8396 │
│ Precond apply │ 0.3861 │ 24.53 % │ 15.2616 │
│ Update │ 0.1953 │ 1.45 % │ 0.9028 │
│ Convergence │ 0.4142 │ 4.79 % │ 2.9774 │
│ Input/Output │ 0.1037 │ 0.43 % │ 0.2659 │
│ Other │ 1.0881 │ 8.09 % │ 5.0304 │
├───────────────┼─────────┼────────────┼─────────┤
│ Total │ 13.4565 │ 100.00 % │ 62.2092 │
╰───────────────┴─────────┴────────────┴─────────╯Plot the CO2 mole fraction
We plot the overall CO2 mole fraction. We scale the color range to log10 to account for the fact that the mole fraction in cells made up of only the aqueous phase is much smaller than that of cells with only the gaseous phase, where there is almost just CO2.
The aquifer gives some degree of passive flow through the domain, ensuring that much of the dissolved CO2 will leave the reservoir by the end of the injection period.
using GLMakie
function plot_co2!(fig, ix, x, title = "")
ax = Axis3(fig[ix, 1],
zreversed = true,
azimuth = -0.51π,
elevation = 0.05,
aspect = (1.0, 1.0, 0.3),
title = title)
plt = plot_cell_data!(ax, mesh, x, colormap = :seaborn_icefire_gradient)
Colorbar(fig[ix, 2], plt)
end
fig = Figure(size = (900, 1200))
for (i, step) in enumerate([5, nstep, nstep + Int(floor(nstep_shut/2)), nstep+nstep_shut])
if use_immiscible
plot_co2!(fig, i, states[step][:Saturations][2, :], "CO2 plume saturation at report step $step/$(nstep+nstep_shut)")
else
plot_co2!(fig, i, log10.(states[step][:OverallMoleFractions][2, :]), "log10 of CO2 mole fraction at report step $step/$(nstep+nstep_shut)")
end
end
fig
Plot all relative permeabilities for all time-steps
We can plot all relative permeability evaluations. This both verifies that the hysteresis model is active, but also gives an indication to how many cells are exhibiting imbibition during the simulation.
kro_val = Float64[]
krg_val = Float64[]
sg_val = Float64[]
for state in states
kr_state = state[:RelativePermeabilities]
s_state = state[:Saturations]
for c in 1:nc
push!(kro_val, kr_state[1, c])
push!(krg_val, kr_state[2, c])
push!(sg_val, s_state[2, c])
end
end
fig = Figure()
ax = Axis(fig[1, 1], title = "Relative permeability during simulation")
fig, ax, plt = scatter(sg_val, kro_val, label = "kro", alpha = 0.3)
scatter!(ax, sg_val, krg_val, label = "krg", alpha = 0.3)
axislegend()
fig
Plot result in interactive viewer
If you have interactive plotting available, you can explore the results yourself.
plot_reservoir(model, states)
# Calculate and display inventory of CO2
We can classify and plot the status of the CO2 in the reservoir. We use a fairly standard classification where CO2 is divided into:
dissolved CO2 (dissolution trapping)
residual CO2 (immobile due to zero relative permeability, residual trapping)
mobile CO2 (mobile but still inside domain)
outside domain (left the simulation model and migrated outside model)
We also note that some of the mobile CO2 could be considered to be structurally trapped, but this is not classified in our inventory.
inventory = co2_inventory(model, wd, states, t)
JutulDarcy.plot_co2_inventory(t, inventory)
Pick a region to investigate the CO2
We can also specify a region to the CO2 inventory. This will introduce additional categories to distinguish between outside and inside the region of interest.
cells = findall(region .== 2)
inventory = co2_inventory(model, wd, states, t, cells = cells)
JutulDarcy.plot_co2_inventory(t, inventory)
Define a region of interest using geometry
Another alternative to determine a region of interest is to use geometry. We pick all cells within an ellipsoid a bit away from the injection point.
is_inside = fill(false, nc)
centers = domain[:cell_centroids]
for cell in 1:nc
x, y, z = centers[:, cell]
is_inside[cell] = sqrt((x - 720.0)^2 + 20*(z-70.0)^2) < 75
end
fig, ax, plt = plot_cell_data(mesh, is_inside)
fig
Plot inventory in ellipsoid
Note that a small mobile dip can be seen when free CO2 passes through this region.
inventory = co2_inventory(model, wd, states, t, cells = findall(is_inside))
JutulDarcy.plot_co2_inventory(t, inventory)
Plot the average pressure in the ellipsoid region
Now that we know what cells are within the region of interest, we can easily apply a function over all time-steps to figure out what the average pressure value was.
using Statistics
p_avg = map(
state -> mean(state[:Pressure][is_inside])./bar,
states
)
lines(t./yr, p_avg,
axis = (
title = "Average pressure in region",
xlabel = "Years", ylabel = "Pressure (bar)"
)
)
Make a composite plot to correlate CO2 mass in region with spatial distribution
We create a pair of plots that combine both 2D and 3D plots to simultaneously show the ellipsoid, the mass of CO2 in that region for a specific step, and the time series of the CO2 in the same region.
stepno = 30
co2_mass_in_region = map(
state -> sum(state[:TotalMasses][2, is_inside])/1e3,
states
)
fig = Figure(size = (1200, 600))
ax1 = Axis(fig[1, 1],
title = "Mass of CO2 in region",
xlabel = "Years",
ylabel = "Tonnes CO2"
)
lines!(ax1, t./yr, co2_mass_in_region)
scatter!(ax1, t[stepno]./yr, co2_mass_in_region[stepno], markersize = 12, color = :red)
ax2 = Axis3(fig[1, 2], zreversed = true)
plot_cell_data!(ax2, mesh, states[stepno][:TotalMasses][2, :])
plot_mesh!(ax2, mesh, cells = findall(is_inside), alpha = 0.5)
ax2.azimuth[] = 1.5*π
ax2.elevation[] = 0.0
fig
Example on GitHub
If you would like to run this example yourself, it can be downloaded from the JutulDarcy.jl GitHub repository as a script, or as a Jupyter Notebook
This page was generated using Literate.jl.